WARNING:
JavaScript is turned OFF. None of the links on this concept map will
work until it is reactivated.
If you need help turning JavaScript On, click here.
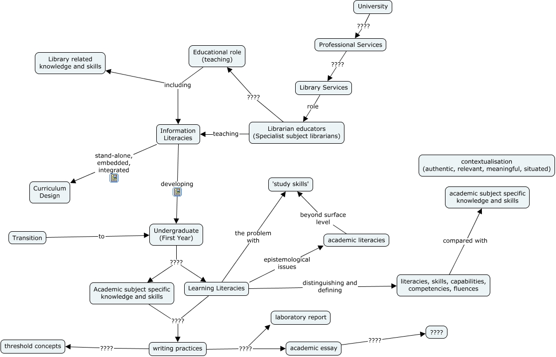
This Concept Map, created with IHMC CmapTools, has information related to: Dissertation, Information Literacies developing Undergraduate (First Year), academic essay ???? ????, University ???? Professional Services, Professional Services ???? Library Services, Undergraduate (First Year) ???? Academic subject specific knowledge and skills, Transition to Undergraduate (First Year), Academic subject specific knowledge and skills ???? writing practices, Undergraduate (First Year) ???? Learning Literacies, Learning Literacies ???? writing practices, Information Literacies stand-alone, embedded, integrated Curriculum Design, literacies, skills, capabilities, competencies, fluences compared with academic subject specific knowledge and skills, writing practices ???? threshold concepts, Librarian educators (Specialist subject librarians) teaching Information Literacies, Educational role (teaching) including Information Literacies, writing practices ???? academic essay, Learning Literacies epistemological issues academic literacies, Educational role (teaching) including Library related knowledge and skills, academic literacies beyond surface level 'study skills', Library Services role Librarian educators (Specialist subject librarians), Learning Literacies distinguishing and defining literacies, skills, capabilities, competencies, fluences