WARNING:
JavaScript is turned OFF. None of the links on this concept map will
work until it is reactivated.
If you need help turning JavaScript On, click here.
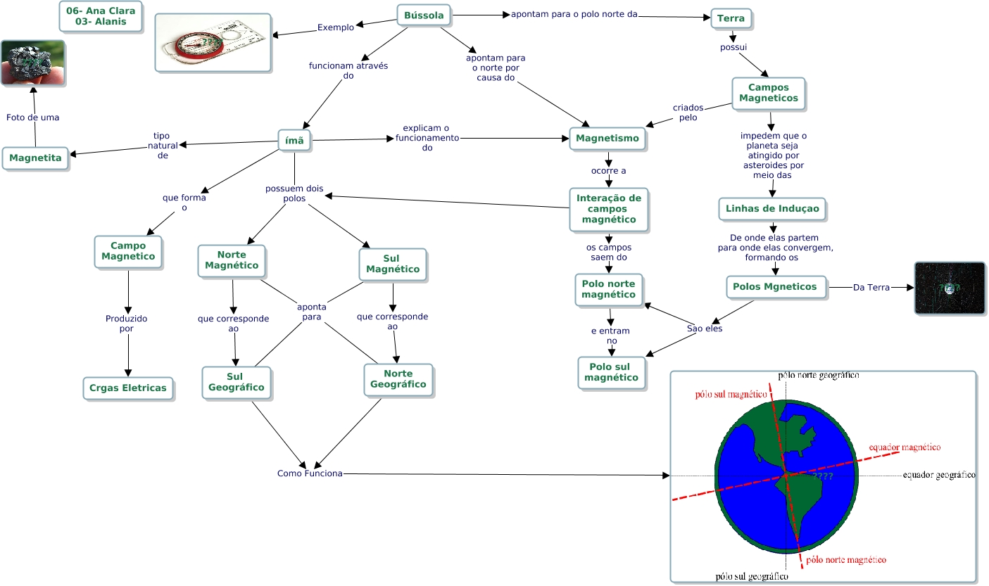
Esse mapa conceitual, produzido no IHMC CmapTools, tem a informação relacionada a: 03- Alanis 06- Ana Clara, Sul Magnético aponta para Norte Geográfico, Interação de campos magnético os campos saem do Polo norte magnético, ímã que forma o Campo Magnetico, Linhas de Induçao De onde elas partem para onde elas convergem, formando os Polos Mgneticos, Interação de campos magnético possuem dois polos Norte Magnético, Polos Mgneticos Sao eles Polo norte magnético, Bússola apontam para o norte por causa do Magnetismo, Polo norte magnético e entram no Polo sul magnético, Sul Magnético que corresponde ao Norte Geográfico, Bússola funcionam através do ímã, Norte Magnético que corresponde ao Sul Geográfico, Campos Magneticos impedem que o planeta seja atingido por asteroides por meio das Linhas de Induçao, Bússola apontam para o polo norte da Terra, Sul Geográfico Como Funciona ????, ímã possuem dois polos Sul Magnético, Polos Mgneticos Da Terra ????, ímã possuem dois polos Norte Magnético, Norte Geográfico Como Funciona ????, ímã explicam o funcionamento do Magnetismo, Bússola Exemplo ????