WARNING:
JavaScript is turned OFF. None of the links on this concept map will
work until it is reactivated.
If you need help turning JavaScript On, click here.
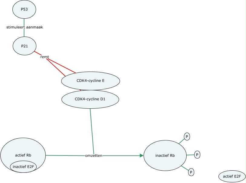
Deze Concept Map heeft informatie gerelateerd aan: TGF-β pathway, actief Rb omzetten inactief Rb, P21 remt CDK4-cycline D1, P ???? inactief Rb, CDK4-cycline D1 omzetten inactief Rb, P21 remt CDK4-cycline E, inactief Rb ???? P