WARNING:
JavaScript is turned OFF. None of the links on this concept map will
work until it is reactivated.
If you need help turning JavaScript On, click here.
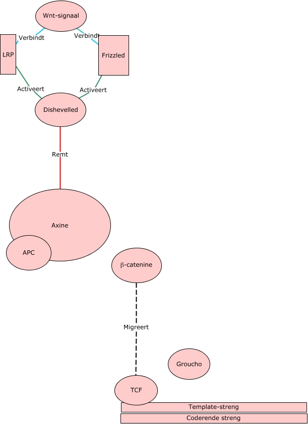
Deze Concept Map heeft informatie gerelateerd aan: WNT pathway, β-catenine Migreert TCF, Wnt-signaal Verbindt Frizzled, LRP Activeert Dishevelled, Wnt-signaal Verbindt LRP, Frizzled Activeert Dishevelled, Dishevelled Remt GSK 3β