WARNING:
JavaScript is turned OFF. None of the links on this concept map will
work until it is reactivated.
If you need help turning JavaScript On, click here.
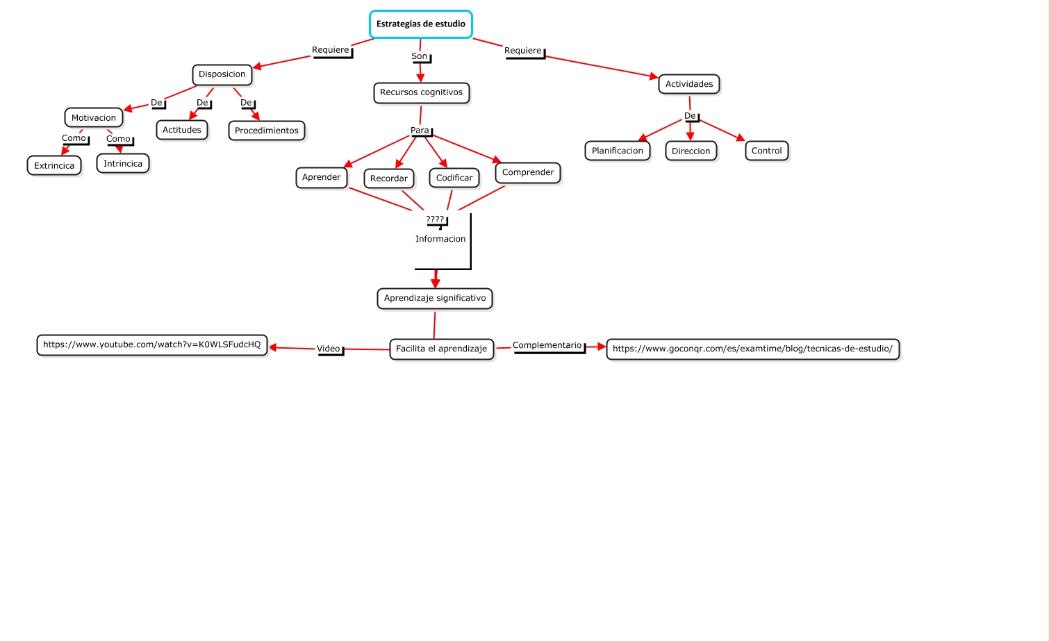
Este Cmap, tiene información relacionada con: Mapa conceptual camila, Comprender Aprendizaje significativo, Actividades De Planificacion, Aprender ???? Aprendizaje significativo, Recordar Aprendizaje significativo, Motivacion Como Intrincica, Recursos cognitivos Para Codificar, Recursos cognitivos Para Aprender, Disposicion De Procedimientos, Aprendizaje significativo ???? Facilita el aprendizaje, Facilita el aprendizaje Video https://www.youtube.com/watch?v=K0WLSFudcHQ, Recursos cognitivos Para Recordar, Recursos cognitivos Para Comprender, Motivacion Como Extrincica, Facilita el aprendizaje Complementario https://www.goconqr.com/es/examtime/blog/tecnicas-de-estudio/, Disposicion De Actitudes, Codificar Informacion Aprendizaje significativo, Actividades De Control, Actividades De Direccion, Estrategias de estudio Requiere Disposicion, Disposicion De Motivacion