WARNING:
JavaScript is turned OFF. None of the links on this concept map will
work until it is reactivated.
If you need help turning JavaScript On, click here.
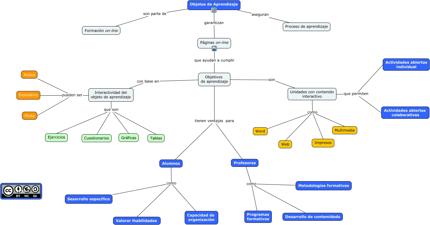
Este Cmap, tiene información relacionada con: Trabajo Mod 4, Interactividad del objeto de aprendizaje pueden ser Mixta, Actividades abiertas individual que permiten Actividades abiertas colaborativas, Interactividad del objeto de aprendizaje que son Cuestionarios, Unidades con contenido interactivo como Impresos, Metodologías formativas como Programas formativos, Objetivos de aprendizaje tienen ventajas para Profesores, Sesarrollo específico como Valorar lhabilidades, Unidades con contenido interactivo como Word, Objetivos de aprendizaje con base en Interactividad del objeto de aprendizaje, Objetos de Aprendizaje garantizan Páginas on-line, Páginas on-line que ayudan a cumplir Objetivos de aprendizaje, Interactividad del objeto de aprendizaje que son Gráficas, Sesarrollo específico como Capacidad de organizaciòn, Profesores como Desarrollo de contemidods, Objetivos de aprendizaje son Unidades con contenido interactivo, Activa pueden ser Mixta, Unidades con contenido interactivo como Web, Unidades con contenido interactivo que permiten Actividades abiertas colaborativas, Unidades con contenido interactivo como Multimedia, Profesores como Programas formativos