WARNING:
JavaScript is turned OFF. None of the links on this concept map will
work until it is reactivated.
If you need help turning JavaScript On, click here.
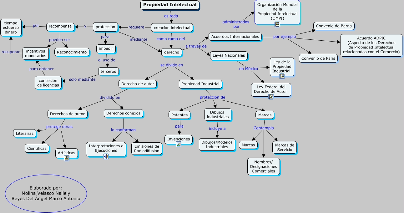
Este Cmap, tiene información relacionada con: Propiedad_Intelectual, Acuerdos Internacionales administrados por Organización Mundial de la Propiedad Intelectual (OMPI), incentivos monetarios recuperar tiempo esfuerzo dinero, derecho se divide en Propiedad Industrial, protección mediante derecho, Dibujos industriales incluye a Dibujos/Modelos Industriales, Patentes para Invenciones, Propiedad Intelectual es toda creación intelectual, recompensa pueden ser Reconocimiento, concesión de licencias para obtener incentivos monetarios, Derechos conexos lo conforman Interpretaciones o Ejecuciones, Leyes Nacionales en México Ley Federal del Derecho de Autor, Acuerdos Internacionales por ejemplo Convenio de Berna, creación intelectual requiere protección, Marcas Contempla Nombres/ Designaciones Comerciales, Leyes Nacionales en México Ley de la Propiedad Industrial, Acuerdos Internacionales por ejemplo Convenio de París, Propiedad Industrial proteccion de Dibujos industriales, Propiedad Industrial proteccion de Marcas, recompensa pueden ser incentivos monetarios, Acuerdos Internacionales por ejemplo Acuerdo ADPIC (Aspecto de los Derechos de Propiedad Intelectual relacionados con el Comercio)