WARNING:
JavaScript is turned OFF. None of the links on this concept map will
work until it is reactivated.
If you need help turning JavaScript On, click here.
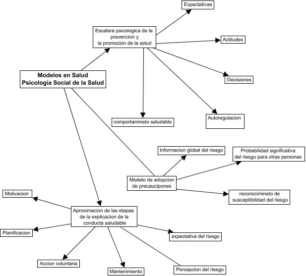
Este Cmap, tiene información relacionada con: Modelos de la salud, Escalera psicologica de la prevencion y la promocion de la salud ???? Decisiones, Escalera psicologica de la prevencion y la promocion de la salud ???? comportamineto saludable, Modelo de adopcion de precaucipones ???? Informacion global del riesgo, Escalera psicologica de la prevencion y la promocion de la salud ???? Actitudes, Modelo de adopcion de precaucipones ???? Probabilidad significativa del riesgo para otras personas, Modelos en Salud Psicología Social de la Salud ???? Aproximacion de las etapas de la explicacion de la conducta saludable, Aproximacion de las etapas de la explicacion de la conducta saludable ???? Accion voluntaria, Aproximacion de las etapas de la explicacion de la conducta saludable ???? Mantenimiento, Aproximacion de las etapas de la explicacion de la conducta saludable ???? Planificacion, Modelos en Salud Psicología Social de la Salud ???? Escalera psicologica de la prevencion y la promocion de la salud, Modelos en Salud Psicología Social de la Salud ???? Modelo de adopcion de precaucipones, Escalera psicologica de la prevencion y la promocion de la salud ???? Autoregulacion, Aproximacion de las etapas de la explicacion de la conducta saludable ???? Percepcion del riesgo, Escalera psicologica de la prevencion y la promocion de la salud ???? Expectativas, Aproximacion de las etapas de la explicacion de la conducta saludable ???? expectativa del riesgo, Modelo de adopcion de precaucipones ???? reconocimineto de susceptibilidad del riesgo, Aproximacion de las etapas de la explicacion de la conducta saludable ???? Motivacion