WARNING:
JavaScript is turned OFF. None of the links on this concept map will
work until it is reactivated.
If you need help turning JavaScript On, click here.
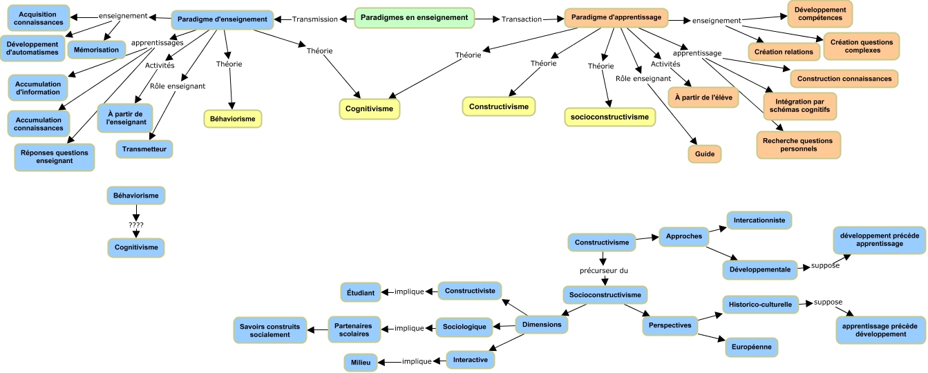
Cette carte de concepts créée avec IHMC CmapTools traite de: Théorie d'apprentissage, Paradigme d'apprentissage Théorie socioconstructivisme, Constructivisme Approches, Béhaviorisme ???? Cognitivisme, Paradigme d'enseignement enseignement Mémorisation, Socioconstructivisme Dimensions, Perspectives Historico-culturelle, Paradigme d'apprentissage apprentissage Recherche questions personnels, Historico-culturelle suppose apprentissage précède développement, Paradigmes en enseignement Transmission Paradigme d'enseignement, Développementale suppose développement précède apprentissage, Paradigme d'apprentissage Théorie Constructivisme, Paradigme d'apprentissage enseignement Développement compétences, Paradigme d'apprentissage Rôle enseignant Guide, Socioconstructivisme Perspectives, Approches Développementale, Perspectives Européenne, Paradigme d'enseignement Activités À partir de l'enseignant, Paradigme d'enseignement enseignement Acquisition connaissances, Paradigme d'apprentissage Activités À partir de l'élève, Paradigme d'enseignement Rôle enseignant Transmetteur