WARNING:
JavaScript is turned OFF. None of the links on this concept map will
work until it is reactivated.
If you need help turning JavaScript On, click here.
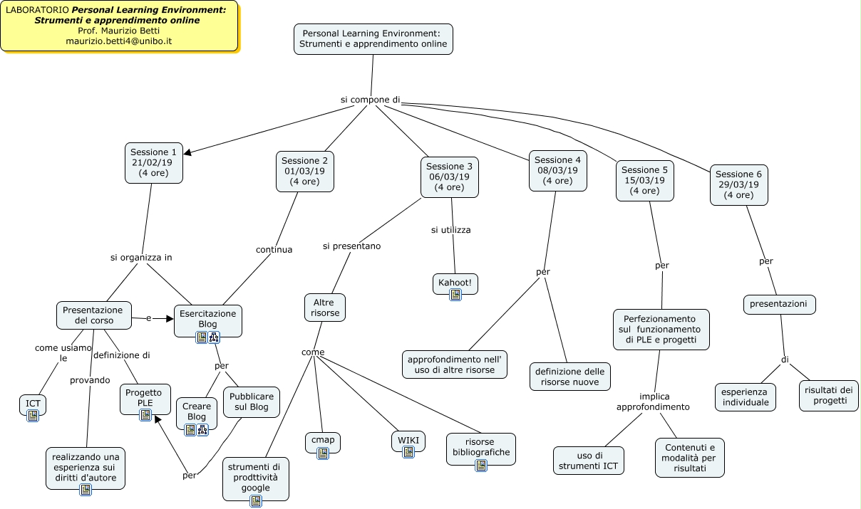
Questa Cmap, creata con IHMC CmapTools, contiene informazioni relative a: Laboratorio PLE_AA18-19_2, Sessione 2 01/03/19 (4 ore) continua Esercitazione Blog, Sessione 4 08/03/19 (4 ore) per approfondimento nell' uso di altre risorse, Sessione 4 08/03/19 (4 ore) per definizione delle risorse nuove, Esercitazione Blog per Pubblicare sul Blog, presentazioni di risultati dei progetti, presentazioni di esperienza individuale, Sessione 3 06/03/19 (4 ore) si utilizza Kahoot!, Altre risorse come cmap, Perfezionamento sul funzionamento di PLE e progetti implica approfondimento uso di strumenti ICT, Personal Learning Environment: Strumenti e apprendimento online si compone di Sessione 1 21/02/19 (4 ore), Personal Learning Environment: Strumenti e apprendimento online si compone di Sessione 6 29/03/19 (4 ore), Perfezionamento sul funzionamento di PLE e progetti implica approfondimento Contenuti e modalità per risultati, Altre risorse come WIKI, Sessione 1 21/02/19 (4 ore) si organizza in Esercitazione Blog, Personal Learning Environment: Strumenti e apprendimento online si compone di Sessione 2 01/03/19 (4 ore), Presentazione del corso come usiamo le ICT, Sessione 3 06/03/19 (4 ore) si presentano Altre risorse, Personal Learning Environment: Strumenti e apprendimento online si compone di Sessione 3 06/03/19 (4 ore), Esercitazione Blog per Creare Blog, Altre risorse come risorse bibliografiche