WARNING:
JavaScript is turned OFF. None of the links on this concept map will
work until it is reactivated.
If you need help turning JavaScript On, click here.
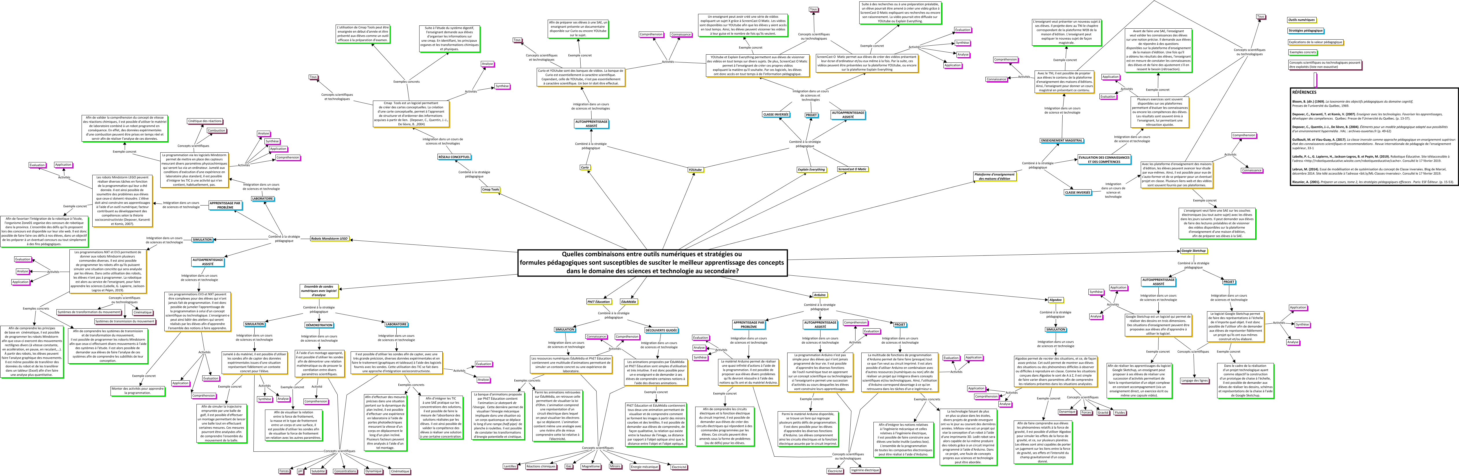
Cette carte de concepts créée avec IHMC CmapTools traite de: PED879_CamiréM-Demers Giroux PO_SAÉ2, Il est possible d'utiliser les sondes afin de capter, avec une très grande précision, diverses données expérimentales et en faire le traitement (graphiques et tableaux) à l'aide des logiciels fournis avec les sondes. Cette utilisation des TIC se fait dans une approche d'intégration socioconstructiviste. Activités Évaluation, Le matériel Arduino permet de réaliser une quasi-infinité d'actions à l'aide de la programmation. Il est possible de proposer aux élèves divers problèmes qu'ils devront résoudre à l'aide des notions qu'ils ont et du matériel Arduino. Activités Évaluation, Quelles combinaisons entre outils numériques et stratégies ou formules pédagogiques sont susceptibles de susciter le meilleur apprentissage des concepts dans le domaine des sciences et technologie au secondaire? ???? ScreenCast O Matic, Quelles combinaisons entre outils numériques et stratégies ou formules pédagogiques sont susceptibles de susciter le meilleur apprentissage des concepts dans le domaine des sciences et technologie au secondaire? ???? Arduino, Curio Combiné à la stratégie pédagogique AUTOAPPRENTISSAGE ASSISTÉ, Le matériel Arduino permet de réaliser une quasi-infinité d'actions à l'aide de la programmation. Il est possible de proposer aux élèves divers problèmes qu'ils devront résoudre à l'aide des notions qu'ils ont et du matériel Arduino. Concepts scientifiques ou technologiques Ingénirie électrique, La programmation via les logiciels Mindstorm permet de mettre en place des capteurs mesurant divers paramètres physicochimiques qui seront lus via un ordinateur. Jumelé aux conditions d'exécution d'une expérience en laboratoire plus standard, il est possible d'intégrer les TIC à une activité qui n'en contient, habituellement, pas. Activités Synthèse, Les ressources numériques ÉduMédia et PhET Éducation contiennent une multitude d'animations permettant de simuler un contexte concret ou une expérience de laboratoire. Activités Compréhension, ScreenCast O Matic permet aux élèves de créer des vidéos présentant leur écran d'ordinateur et/ou eux même à la fois. Par la suite, ces vidéos peuvent être présentées sur la plateforme YOUtube, ou encore sur la plateforme Explain Everything Activités Application, Plusieurs exercices sont souvent disponibles sur ces plateformes permettant d'évaluer les connaissances ou encore les compétences des élèves. Les résultats sont souvent émis à l'enseignant, lui permettant une rétroaction ajustée. Exemple concret Avant de faire une SAE, l'enseignant veut valider les connaissances des élèves sur une notion précise. Il demande aux élèves de répondre à des questions disponibles sur la plateforme d'enseignement de la maison d'édition. Une fois qu'il a obtenu les résultats des élèves, l'enseignant est en mesure de constater les connaissances des élèves et de faire des ajustement s'il en ressent le besoin (rétroaction)., Les animations proposées par ÉduMédia et PhET Éducation sont simples d'utilisation et très intuitive. Il est donc possible pour un·e enseignant·e de demander à ses élèves de comprendre certaines notions à l'aide des diverses animations. Concepts scientifiques Magnétisme, Les programmations NXT et EV3 permettent de donner aux robots Mindsorm plusieurs commandes diverses. Il est ainsi possible de programmer les robots afin qu'ils puissent simuler une situation concrète qui sera analysée par les élèves. Dans cette utilisation des robots, les élèves n'ont pas à programmer. La robotique est alors au service de l'enseignant, pour faire apprendre les sciences (Labelle, G. Lapierre, Jackson- Legros et Pépin, 2019). Concepts scientifiques ou technologiques Systèmes de transformation du mouvement, Il est possible d'utiliser les sondes afin de capter, avec une très grande précision, diverses données expérimentales et en faire le traitement (graphiques et tableaux) à l'aide des logiciels fournis avec les sondes. Cette utilisation des TIC se fait dans une approche d'intégration socioconstructiviste. Concepts scientifiques Forces, À l'aide d'un montage approprié, il est possible d'utiliser les sondes afin de démontrer une relation mathématique ou de prouver la corrélation entre divers paramètres scientifiques. Concepts scientifiques Dynamique, PhET Éducation Combiné à la stratégie pédagogique SIMULATION, Plateforme d'enseignement des maisons d'édition Combiné à la stratégie pédagogique ENSEIGNEMENT MAGISTRAL, Cmap Tools est un logiciel permettant de créer des cartes conceptuelles. La création d'une carte conceptuelle, permet à l'apprenant de structurer et d'ordonner des informations acquises à partir de lien. (Depover, C., Quentin, J.-J., De lièvre, B. ,2004) Exemples concrets Suite à l'étude du système digestif, l'enseignant demande aux élèves d'organiser les informations sur une cmap. En identifiant, les principaux organes et les transformations chimiques et physiques., Les animations proposées par ÉduMédia et PhET Éducation sont simples d'utilisation et très intuitive. Il est donc possible pour un·e enseignant·e de demander à ses élèves de comprendre certaines notions à l'aide des diverses animations. Concepts scientifiques Électricité, PROJET Intégration dans un cours de sciences et technologies ScreenCast O Matic permet aux élèves de créer des vidéos présentant leur écran d'ordinateur et/ou eux même à la fois. Par la suite, ces vidéos peuvent être présentées sur la plateforme YOUtube, ou encore sur la plateforme Explain Everything, Algodoo permet de recréer des situations, et ce, de façon assez précise. Cet outil permet de montrer aux élèves des situations ou des phénomènes difficiles à observer ou difficiles à reproduire en classe. Comme les situations conçues dans Algodoo le sont de A à Z, il est simple de faire varier divers paramètres afin de comprendre les relations présentes dans les situations analysées. Concepts scientifiques Dynamique