WARNING:
JavaScript is turned OFF. None of the links on this concept map will
work until it is reactivated.
If you need help turning JavaScript On, click here.
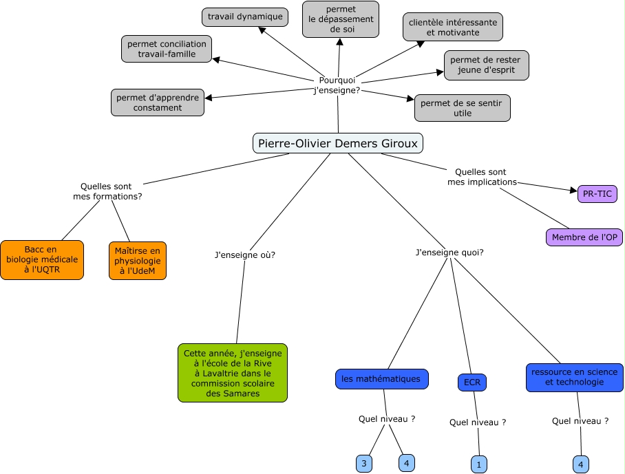
Cette carte de concepts créée avec IHMC CmapTools traite de: PED879-Exercicepratique-PierreOlivierDemersGiroux, Pierre-Olivier Demers Giroux Pourquoi j'enseigne? permet conciliation travail-famille, les mathématiques Quel niveau ? 3, Pierre-Olivier Demers Giroux Pourquoi j'enseigne? permet le dépassement de soi, Pierre-Olivier Demers Giroux Quelles sont mes formations? Bacc en biologie médicale à l'UQTR, Pierre-Olivier Demers Giroux Pourquoi j'enseigne? permet d'apprendre constament, Pierre-Olivier Demers Giroux Pourquoi j'enseigne? permet de se sentir utile, Pierre-Olivier Demers Giroux J'enseigne quoi? ressource en science et technologie, ECR Quel niveau ? 1, Pierre-Olivier Demers Giroux Quelles sont mes implications PR-TIC, Pierre-Olivier Demers Giroux Quelles sont mes implications Membre de l'OP, Pierre-Olivier Demers Giroux Pourquoi j'enseigne? permet de rester jeune d'esprit, Pierre-Olivier Demers Giroux J'enseigne quoi? les mathématiques, Pierre-Olivier Demers Giroux Pourquoi j'enseigne? clientèle intéressante et motivante, Pierre-Olivier Demers Giroux Pourquoi j'enseigne? travail dynamique, Pierre-Olivier Demers Giroux Quelles sont mes formations? Maîtirse en physiologie à l'UdeM, Pierre-Olivier Demers Giroux J'enseigne quoi? ECR, Pierre-Olivier Demers Giroux J'enseigne où? Cette année, j'enseigne à l'école de la Rive à Lavaltrie dans le commission scolaire des Samares, les mathématiques Quel niveau ? 4, ressource en science et technologie Quel niveau ? 4