WARNING:
JavaScript is turned OFF. None of the links on this concept map will
work until it is reactivated.
If you need help turning JavaScript On, click here.
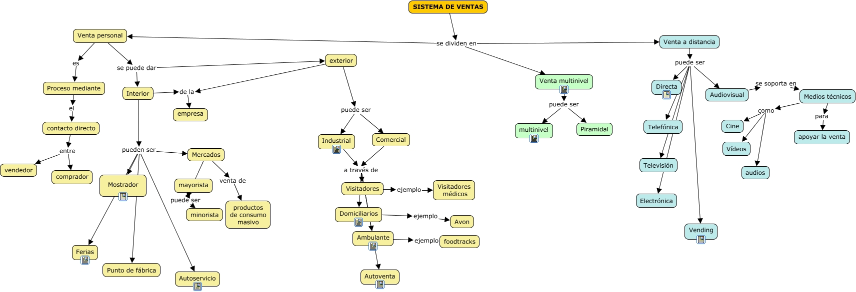
Este Cmap, tiene información relacionada con: sistema_ventas, Industrial a través de Autoventa, Venta a distancia puede ser Audiovisual, Medios técnicos como Vídeos, Industrial a través de Visitadores, Audiovisual se soporta en Medios técnicos, Interior pueden ser Mercados, Venta personal se puede dar Interior, Industrial a través de Domiciliarios, exterior de la empresa, Venta multinivel puede ser Piramidal, Venta a distancia puede ser Directa, SISTEMA DE VENTAS se dividen en Venta a distancia, Ambulante ejemplo foodtracks, Mercados puede ser minorista, Mercados puede ser mayorista, Venta a distancia puede ser Televisión, exterior puede ser Comercial, Comercial a través de Visitadores, Venta a distancia puede ser Vending, Interior pueden ser Autoservicio