WARNING:
JavaScript is turned OFF. None of the links on this concept map will
work until it is reactivated.
If you need help turning JavaScript On, click here.
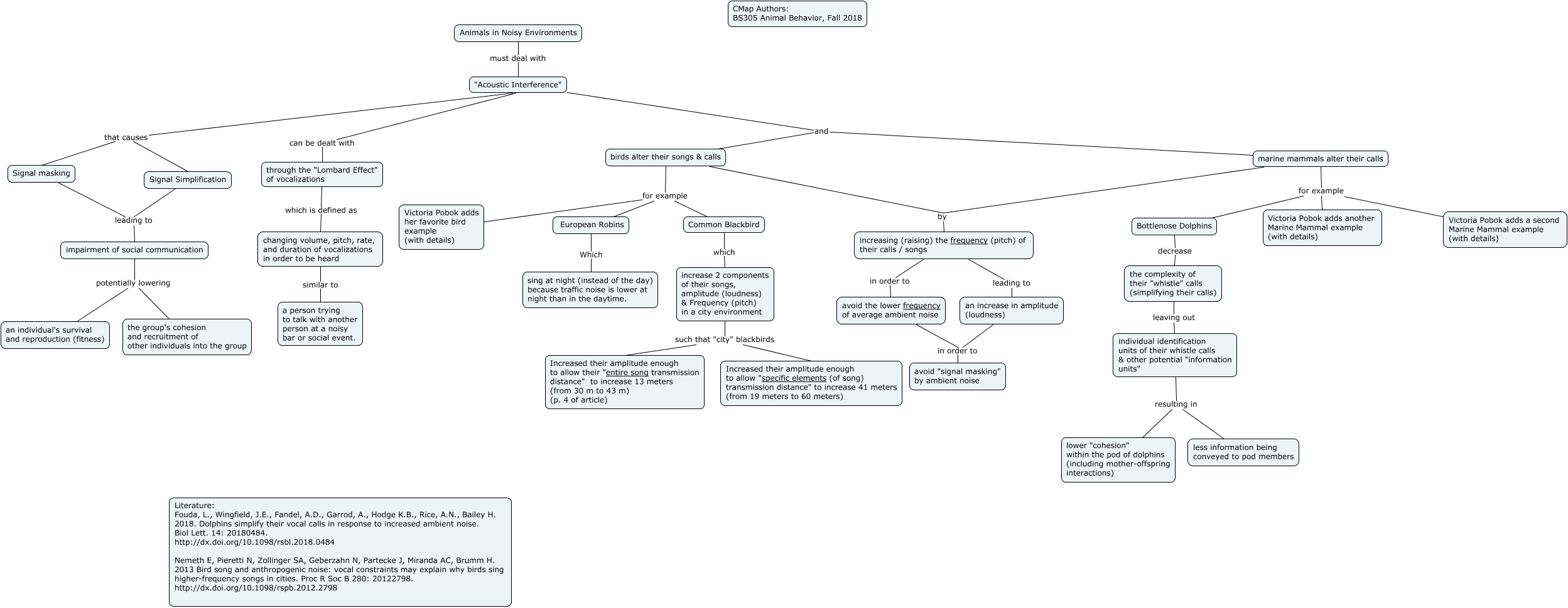
This Concept Map, created with IHMC CmapTools, has information related to: Songs and Calls in Noisy Environs 112818, increase 2 components of their songs, amplitude (loudness) & Frequency (pitch) in a city environment such that "city" blackbirds Increased their amplitude enough to allow "specific elements (of song) transmission distance" to increase 41 meters (from 19 meters to 60 meters), Animals in Noisy Environments must deal with "Acoustic Interference", Signal masking leading to impairment of social communication, birds alter their songs & calls for example Common Blackbird, marine mammals alter their calls for example Bottlenose Dolphins, Signal Simplification leading to impairment of social communication, "Acoustic Interference" and marine mammals alter their calls, changing volume, pitch, rate, and duration of vocalizations in order to be heard similar to a person trying to talk with another person at a noisy bar or social event., "Acoustic Interference" and birds alter their songs & calls, the complexity of their "whistle" calls (simplifying their calls) leaving out individual identification units of their whistle calls & other potential "information units", through the "Lombard Effect" of vocalizations which is defined as changing volume, pitch, rate, and duration of vocalizations in order to be heard, marine mammals alter their calls for example Victoria Pobok adds another Marine Mammal example (with details), "Acoustic Interference" that causes Signal Simplification, an increase in amplitude (loudness) in order to avoid "signal masking" by ambient noise, increasing (raising) the frequency (pitch) of their calls / songs in order to avoid the lower frequency of average ambient noise, increasing (raising) the frequency (pitch) of their calls / songs leading to an increase in amplitude (loudness), European Robins Which sing at night (instead of the day) because traffic noise is lower at night than in the daytime., birds alter their songs & calls by increasing (raising) the frequency (pitch) of their calls / songs, "Acoustic Interference" can be dealt with through the "Lombard Effect" of vocalizations, impairment of social communication potentially lowering an individual's survival and reproduction (fitness)