WARNING:
JavaScript is turned OFF. None of the links on this concept map will
work until it is reactivated.
If you need help turning JavaScript On, click here.
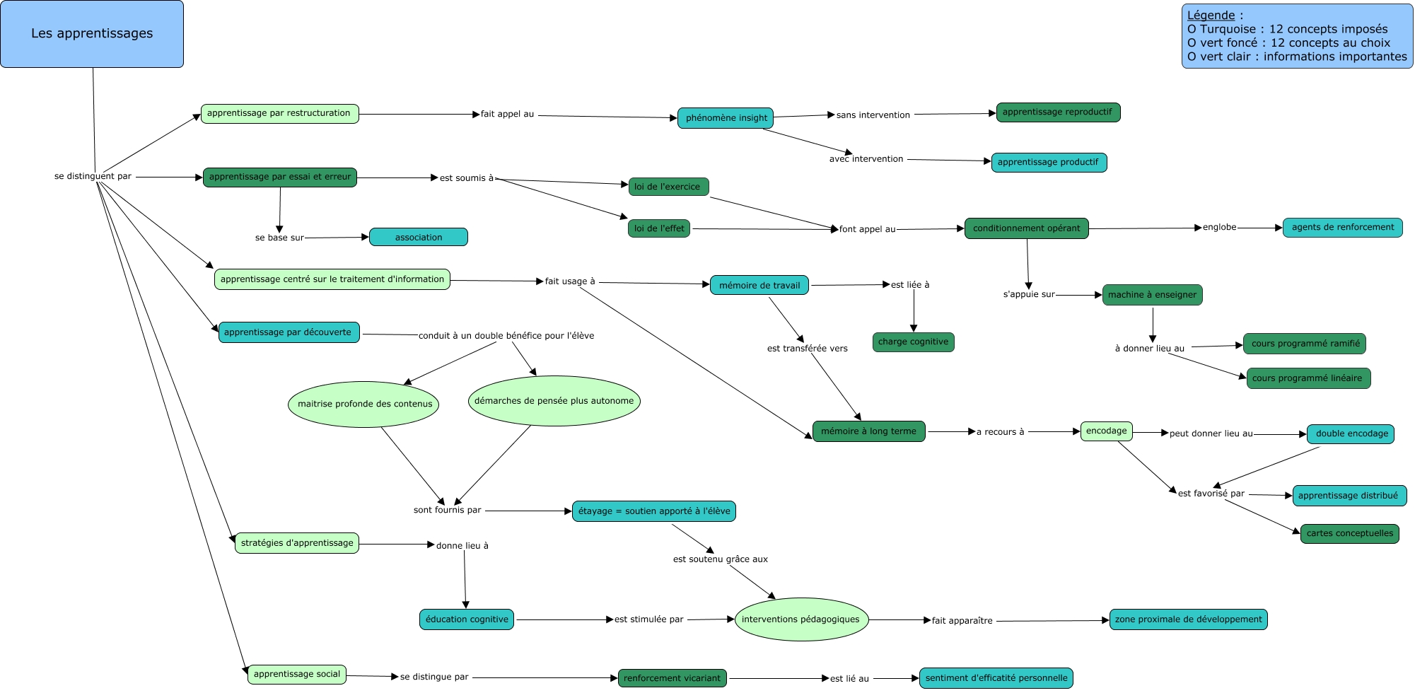
Cette carte de concepts créée avec IHMC CmapTools traite de: CARAMAZZA HELENA TP1 UMONS_GC13, renforcement vicariant est lié au sentiment d'efficatité personnelle, maitrise profonde des contenus sont fournis par étayage = soutien apporté à l'élève, loi de l'exercice font appel au conditionnement opérant, stratégies d'apprentissage donne lieu à éducation cognitive, Les apprentissages se distinguent par apprentissage centré sur le traitement d'information, apprentissage social se distingue par renforcement vicariant, apprentissage par essai et erreur se base sur association, mémoire de travail est transférée vers mémoire à long terme, Les apprentissages se distinguent par apprentissage par découverte, loi de l'effet font appel au conditionnement opérant, Les apprentissages se distinguent par stratégies d'apprentissage, encodage est favorisé par cartes conceptuelles, mémoire de travail est liée à charge cognitive, Les apprentissages se distinguent par apprentissage social, apprentissage par essai et erreur est soumis à loi de l'effet, conditionnement opérant s'appuie sur machine à enseigner, conditionnement opérant englobe agents de renforcement, encodage est favorisé par apprentissage distribué, apprentissage par restructuration fait appel au phénomène insight, machine à enseigner à donner lieu au cours programmé ramifié