WARNING:
JavaScript is turned OFF. None of the links on this concept map will
work until it is reactivated.
If you need help turning JavaScript On, click here.
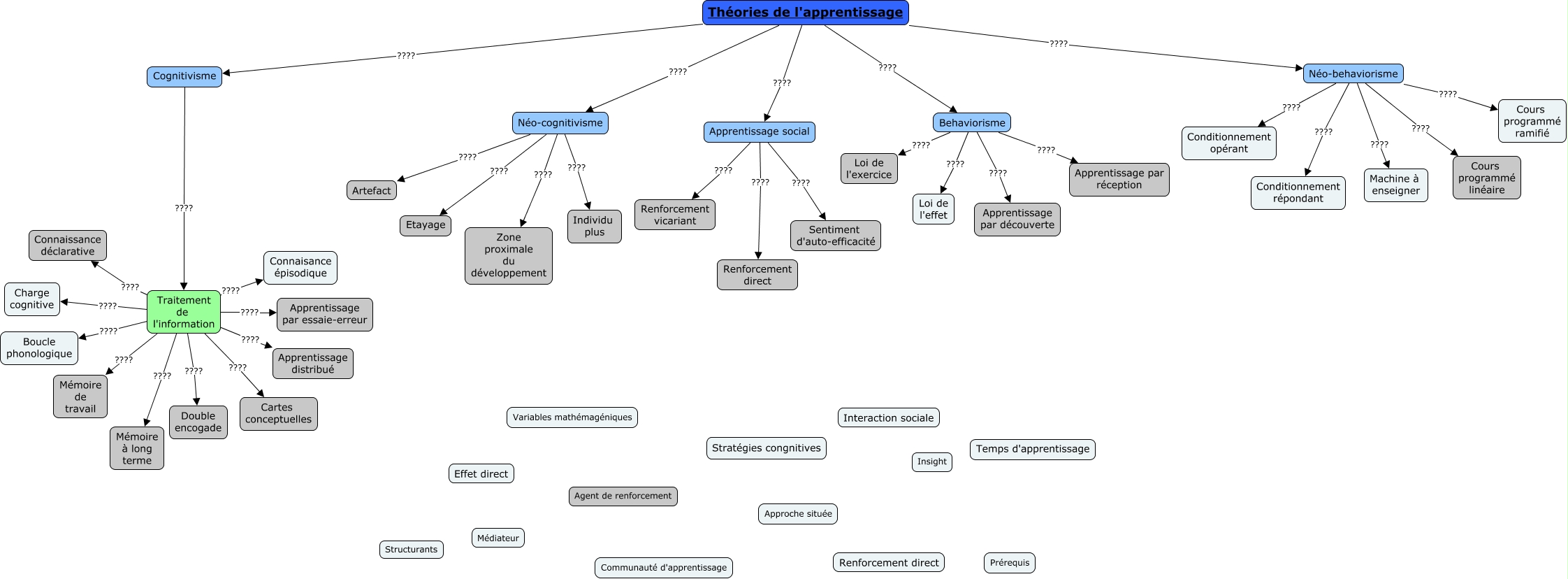
Cette carte de concepts créée avec IHMC CmapTools traite de: Carte commune, Behaviorisme ???? Apprentissage par découverte, Apprentissage social ???? Renforcement direct, Traitement de l'information ???? Mémoire à long terme, Néo-behaviorisme ???? Conditionnement opérant, Néo-cognitivisme ???? Individu plus, Théories de l'apprentissage ???? Behaviorisme, Traitement de l'information ???? Mémoire de travail, Néo-cognitivisme ???? Artefact, Behaviorisme ???? Loi de l'exercice, Behaviorisme ???? Loi de l'effet, Théories de l'apprentissage ???? Néo-behaviorisme, Néo-cognitivisme ???? Etayage, Néo-behaviorisme ???? Cours programmé linéaire, Néo-behaviorisme ???? Machine à enseigner, Traitement de l'information ???? Connaisance épisodique, Apprentissage social ???? Renforcement vicariant, Behaviorisme ???? Apprentissage par réception, Traitement de l'information ???? Apprentissage par essaie-erreur, Traitement de l'information ???? Double encogade, Traitement de l'information ???? Boucle phonologique