WARNING:
JavaScript is turned OFF. None of the links on this concept map will
work until it is reactivated.
If you need help turning JavaScript On, click here.
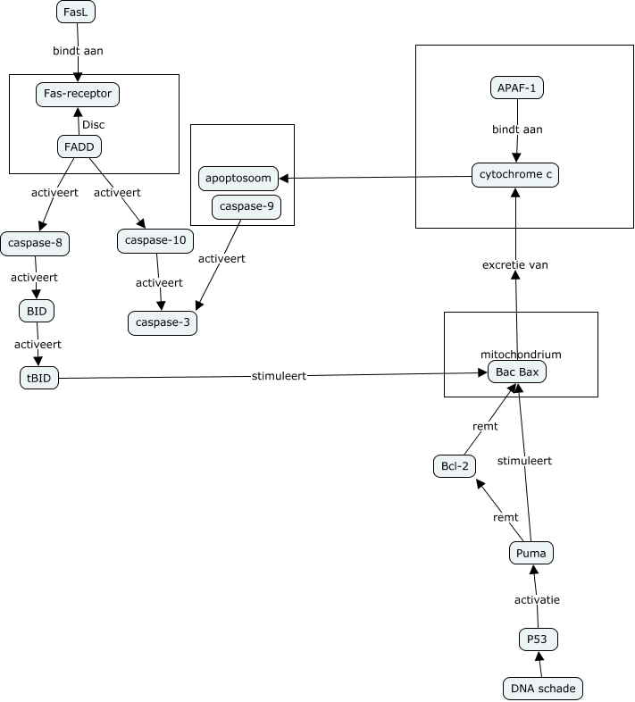
Deze Concept Map heeft informatie gerelateerd aan: Werkgroep 3A, BID activeert tBID, Bcl-2 remt Bac Bax, APAF-1 bindt aan cytochrome c, Puma remt Bcl-2, caspase-9 activeert caspase-3, caspase-8 activeert BID, FADD Fas-receptor, FasL bindt aan Fas-receptor, Bac Bax excretie van cytochrome c, FADD activeert caspase-8, tBID stimuleert Bac Bax, FADD activeert caspase-10, P53 activatie Puma, caspase-10 activeert caspase-3, Puma stimuleert Bac Bax, DNA schade P53, cytochrome c apoptosoom