WARNING:
JavaScript is turned OFF. None of the links on this concept map will
work until it is reactivated.
If you need help turning JavaScript On, click here.
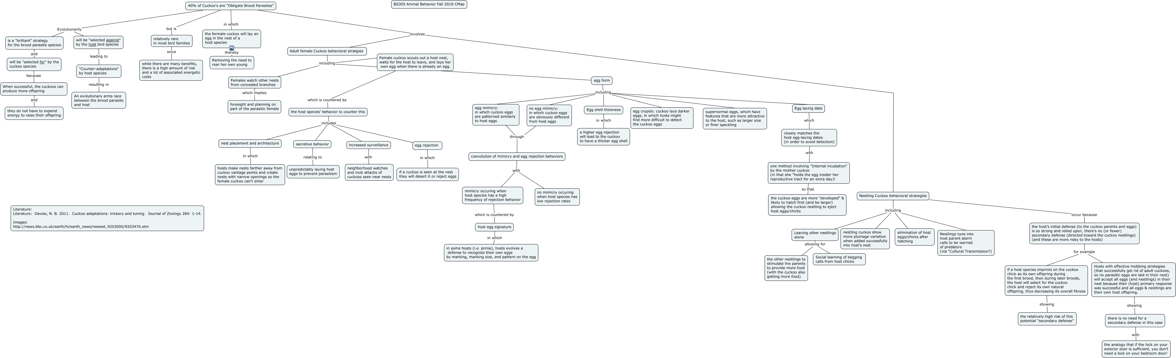
This Concept Map, created with IHMC CmapTools, has information related to: Davies 2011 Brood Parasites 111418, Leaving other nestlings alone allowing for the other nestlings to stimulate the parents to provide more food (with the cuckoo also getting more food), 40% of Cuckoo's are "Obligate Brood Parasites" Evolutionarily is a "brilliant" strategy for the brood parasite species, egg form including egg crypsis: cuckoo lays darker eggs, in which hosts might find more difficult to detect the cuckoo eggs, the fermale cuckoo will lay an egg in the nest of a host species thereby Removing the need to rear her own young, Nestling Cuckoo behavioral strategies including elimination of host eggs/chicks after hatching, Females watch other nests from concealed branches which implies foresight and planning on part of the parasitic female, there is no need for a secondary defense in this case with the analogy that if the lock on your exterior door is sufficient, you don't need a lock on your bedroom door!, Nestling Cuckoo behavioral strategies including Leaving other nestlings alone, will be "selected against" by the host bird species leading to "Counter-adaptations" by host species, nest placement and architecture in which hosts make nests farther away from cuckoo vantage points and create nests with narrow openings so the female cuckoo can't enter, Egg shell thickness in which a higher egg rejection will lead to the cuckoo to have a thicker egg shell, one method involving "Internal incubation" by the mother cuckoo (in that she "holds the egg insider her reproductive tract for an extra day)! so that the cuckoo eggs are more "developed" & likely to hatch first (and be larger) allowing the cuckoo nestling to eject host eggs/chicks, egg form including egg mimicry: in which cuckoo eggs are patterned similarly to host eggs, the host species' behavior to counter this includes increased surveillance, Hosts with effective mobbing strategies (that successfully get rid of adult cuckoos, so no parasitic eggs are laid in their nest) will accept all eggs (and nestlings) in their nest because their (host) primary response was successful and all eggs & nestlings are their own host offspring. showing there is no need for a secondary defense in this case, egg mimicry: in which cuckoo eggs are patterned similarly to host eggs through coevolution of mimicry and egg rejection behaviors, 40% of Cuckoo's are "Obligate Brood Parasites" Evolutionarily will be "selected against" by the host bird species, Nestling Cuckoo behavioral strategies including Nestlings tune into host parent alarm calls to be warned of predators (via "Cultural Transmission?), Adult female Cuckoo behavioral stratgies including egg form, "Counter-adaptations" by host species resulting in An evolutionary arms race between the brood parasite and host