WARNING:
JavaScript is turned OFF. None of the links on this concept map will
work until it is reactivated.
If you need help turning JavaScript On, click here.
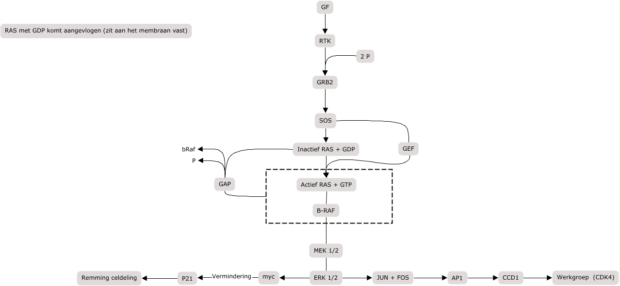
Deze Concept Map heeft informatie gerelateerd aan: Werkgroep 2A, GAP Inactief RAS + GDP, SOS Inactief RAS + GDP, ERK 1/2 myc, MEK 1/2 ERK 1/2, CCD1 Werkgroep (CDK4), RTK GRB2, ERK 1/2 JUN + FOS, GF RTK, B-RAF MEK 1/2, SOS GEF, GAP, GAP P, P21 Remming celdeling, 2 P GRB2, GEF Actief RAS + GTP, Actief RAS + GTP B-RAF, AP1 CCD1, JUN + FOS AP1, Inactief RAS + GDP Actief RAS + GTP, GRB2 SOS