WARNING:
JavaScript is turned OFF. None of the links on this concept map will
work until it is reactivated.
If you need help turning JavaScript On, click here.
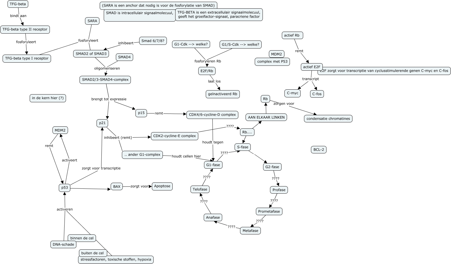
Deze Concept Map heeft informatie gerelateerd aan: Werkgroep 2B, actief E2F transcript C-fos, SMAD2 of SMAD3 oligomeriseren SMAD2/3-SMAD4-complex, CDK4/6-cycline-D complex houdt tegen G1-fase, S-fase G2-fase, Rb.... S-fase, Smad 6/7/8? inhibeert SMAD2 of SMAD3, p21 inhibeert (remt) .. ander G1-complex, Metafase ???? Anafase, actief Rb remt actief E2F, CDK2-cycline-E complex ???? Rb...., E2F/Rb laat los geïnactiveerd Rb, AAN ELKAAR LINKEN Rb, p53 BAX, SMAD2/3-SMAD4-complex brengt tot expressie p15, SMAD4 oligomeriseren SMAD2/3-SMAD4-complex, TFG-beta type II receptor fosforyleert TFG-beta type I receptor, Prometafase ???? Metafase, TFG-beta type I receptor fosforyleert SMAD2 of SMAD3, BAX zorgt voor Apoptose, Rb.... AAN ELKAAR LINKEN