WARNING:
JavaScript is turned OFF. None of the links on this concept map will
work until it is reactivated.
If you need help turning JavaScript On, click here.
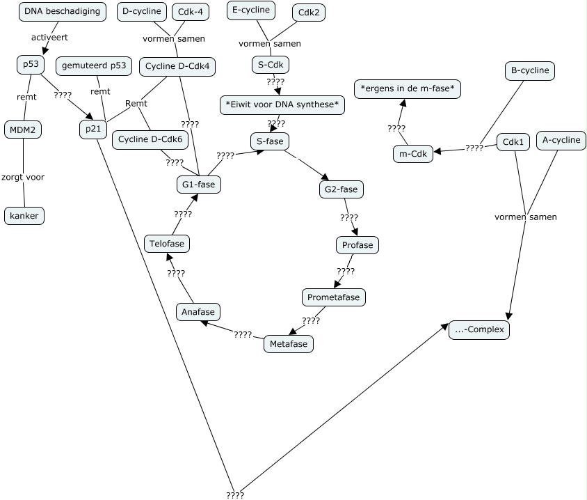
Deze Concept Map heeft informatie gerelateerd aan: Werkgroep 1A, S-fase G2-fase, Cdk-4 vormen samen Cycline D-Cdk4, Metafase ???? Anafase, p53 ???? p21, p21 Remt Cycline D-Cdk6, *Eiwit voor DNA synthese* ???? S-fase, p21 Remt Cycline D-Cdk4, E-cycline vormen samen S-Cdk, A-cycline vormen samen ...-Complex, B-cycline ???? m-Cdk, Cycline D-Cdk4 ???? G1-fase, Cdk2 vormen samen S-Cdk, DNA beschadiging activeert p53, S-Cdk ???? *Eiwit voor DNA synthese*, Anafase ???? Telofase, MDM2 remt p53, m-Cdk ???? *ergens in de m-fase*, MDM2 zorgt voor kanker, D-cycline vormen samen Cycline D-Cdk4, Cdk1 ???? m-Cdk