WARNING:
JavaScript is turned OFF. None of the links on this concept map will
work until it is reactivated.
If you need help turning JavaScript On, click here.
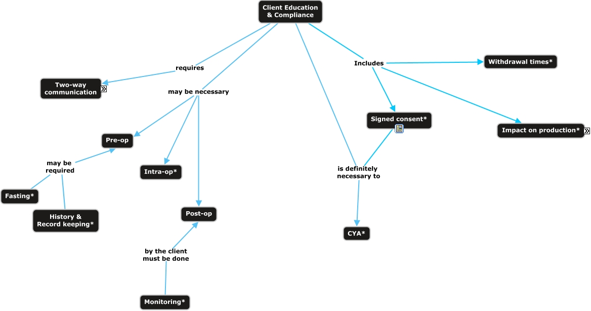
This Concept Map, created with IHMC CmapTools, has information related to: Client E&C, Client Education & Compliance Includes Withdrawal times*, Monitoring* by the client must be done Post-op, Client Education & Compliance Includes Signed consent*, Client Education & Compliance requires Two-way communication, Client informs Vet, Fasting* may be required Pre-op, Decreased meat production creates Economic disadvantage, Client Education & Compliance may be necessary Post-op, Decreased FCR creates Economic disadvantage, History & Record keeping* may be required Pre-op, Client Education & Compliance is definitely necessary to CYA*, Client Education & Compliance may be necessary Intra-op*, Client Education & Compliance Includes Impact on production*, Vet informs Client, Client Education & Compliance may be necessary Pre-op, Signed consent* is definitely necessary to CYA*