WARNING:
JavaScript is turned OFF. None of the links on this concept map will
work until it is reactivated.
If you need help turning JavaScript On, click here.
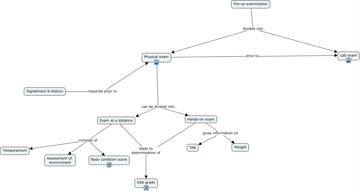
This Concept Map, created with IHMC CmapTools, has information related to: exam, Physical exam prior to Lab exam, Exam at a distance consists of Assessment of environment, Hands-on exam gives information on Weight, Signalment & History required prior to Physical exam, Pre-op examination divided into Lab exam, Physical exam can be divided into Hands-on exam, Hands-on exam gives information on TPR, Exam at a distance leads to determination of ASA grade, Exam at a distance consists of Temperament, Hands-on exam leads to determination of ASA grade, Exam at a distance consists of Body condition score, Pre-op examination divided into Physical exam, Physical exam can be divided into Exam at a distance