WARNING:
JavaScript is turned OFF. None of the links on this concept map will
work until it is reactivated.
If you need help turning JavaScript On, click here.
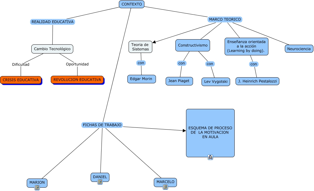
Este Cmap, tiene información relacionada con: ABP -Contexto, Constructivismo con Lev Vygotski, Cambio Tecnológico Dificultad CRISIS EDUCATIVA, CONTEXTO FICHAS DE TRABAJO ESQUEMA DE PROCESO DE LA MOTIVACION EN AULA, Constructivismo con Jean Piaget, CONTEXTO MARCO TEORICO Enseñanza orientada a la acción (Learning by doing)., CONTEXTO MARCO TEORICO Constructivismo, CONTEXTO FICHAS DE TRABAJO MARCELO, CONTEXTO MARCO TEORICO Neurociencia, Teoria de Sistemas con Edgar Morin, Cambio Tecnológico Oportunidad REVOLUCION EDUCATIVA, CONTEXTO FICHAS DE TRABAJO DANIEL, Enseñanza orientada a la acción (Learning by doing). con J. Heinrich Pestalozzi, CONTEXTO FICHAS DE TRABAJO MARION, CONTEXTO REALIDAD EDUCATIVA Cambio Tecnológico, CONTEXTO MARCO TEORICO Teoria de Sistemas