WARNING:
JavaScript is turned OFF. None of the links on this concept map will
work until it is reactivated.
If you need help turning JavaScript On, click here.
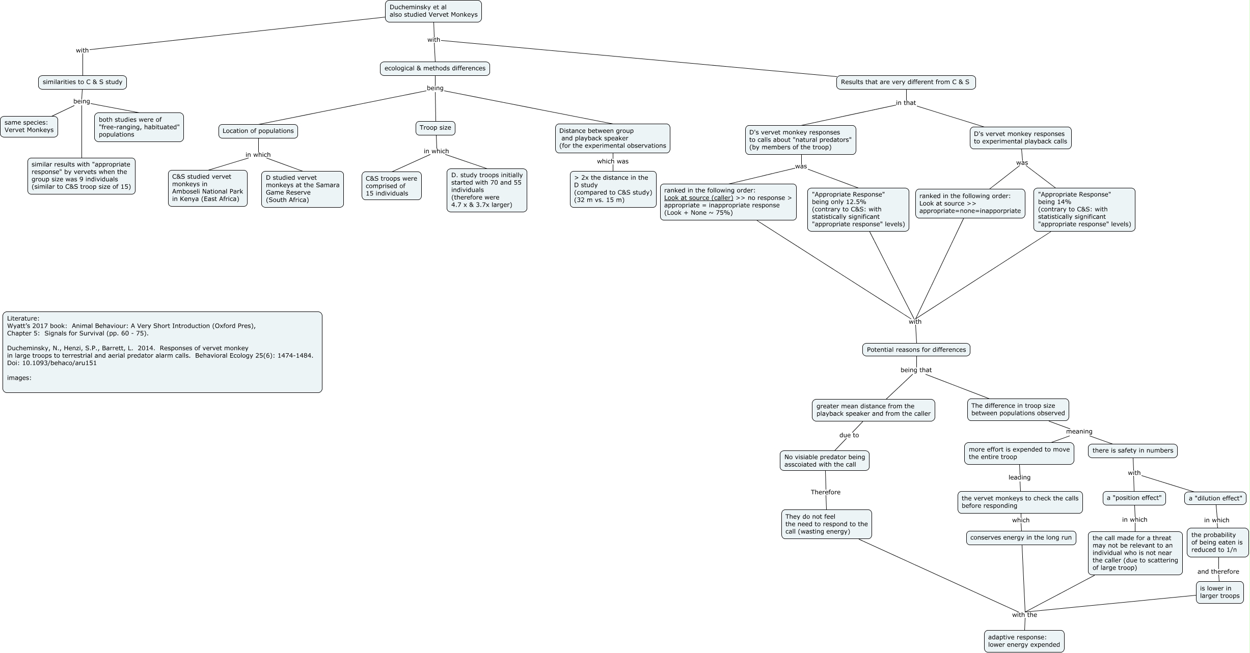
This Concept Map, created with IHMC CmapTools, has information related to: Ducheminsky et al 2014 110218 final, the probability of being eaten is reduced to 1/n and therefore is lower in larger troops, D's vervet monkey responses to calls about "natural predators" (by members of the troop) was "Appropriate Response" being only 12.5% (contrary to C&S: with statistically significant "appropriate response" levels), a "position effect" in which the call made for a threat may not be relevant to an individual who is not near the caller (due to scattering of large troop), similarities to C & S study being similar results with "appropriate response" by vervets when the group size was 9 individuals (similar to C&S troop size of 15), there is safety in numbers with a "dilution effect", Location of populations in which D studied vervet monkeys at the Samara Game Reserve (South Africa), Distance between group and playback speaker (for the experimental observations which was > 2x the distance in the D study (compared to C&S study) (32 m vs. 15 m), Troop size in which C&S troops were comprised of 15 individuals, "Appropriate Response" being 14% (contrary to C&S: with statistically significant "appropriate response" levels) with Potential reasons for differences, Ducheminsky et al also studied Vervet Monkeys with ecological & methods differences, the call made for a threat may not be relevant to an individual who is not near the caller (due to scattering of large troop) with the adaptive response: lower energy expended, is lower in larger troops with the adaptive response: lower energy expended, a "dilution effect" in which the probability of being eaten is reduced to 1/n, there is safety in numbers with a "position effect", ranked in the following order: Look at source (caller) >> no response > appropriate = inappropriate response (Look + None ~ 75%) with Potential reasons for differences, No visiable predator being asscoiated with the call Therefore They do not feel the need to respond to the call (wasting energy), greater mean distance from the playback speaker and from the caller due to No visiable predator being asscoiated with the call, ecological & methods differences being Distance between group and playback speaker (for the experimental observations, similarities to C & S study being same species: Vervet Monkeys, Potential reasons for differences being that greater mean distance from the playback speaker and from the caller