WARNING:
JavaScript is turned OFF. None of the links on this concept map will
work until it is reactivated.
If you need help turning JavaScript On, click here.
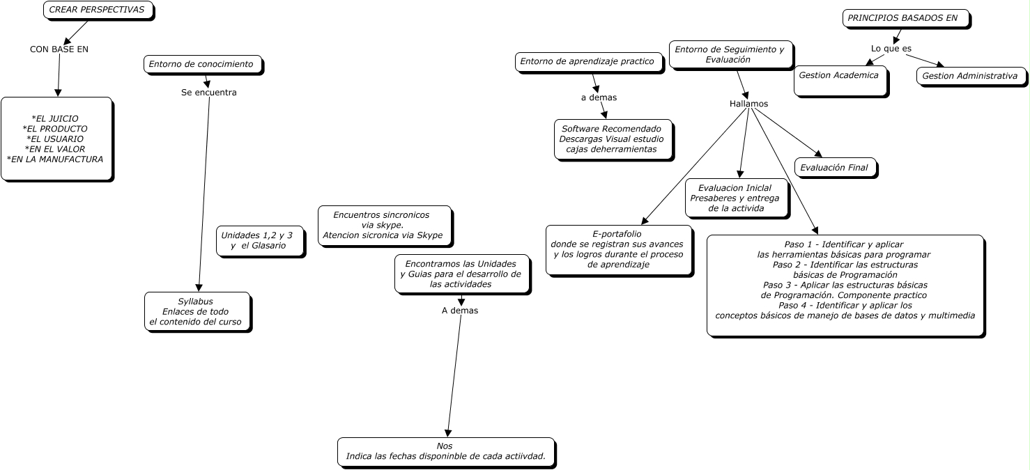
Este Cmap, tiene información relacionada con: CALIDAD TOTAL, CREAR PERSPECTIVAS CON BASE EN *EL JUICIO *EL PRODUCTO *EL USUARIO *EN EL VALOR *EN LA MANUFACTURA, Entorno de Seguimiento y Evaluación Hallamos Paso 1 - Identificar y aplicar las herramientas básicas para programar Paso 2 - Identificar las estructuras básicas de Programación Paso 3 - Aplicar las estructuras básicas de Programación. Componente practico Paso 4 - Identificar y aplicar los conceptos básicos de manejo de bases de datos y multimedia, Entorno de Seguimiento y Evaluación Hallamos E-portafolio donde se registran sus avances y los logros durante el proceso de aprendizaje, Encontramos las Unidades y Guias para el desarrollo de las actividades A demas Nos Indica las fechas disponinble de cada actiivdad., Entorno de Seguimiento y Evaluación Hallamos Evaluación Final, PRINCIPIOS BASADOS EN Lo que es Gestion Administrativa, Entorno de Seguimiento y Evaluación Hallamos Evaluacion Iniclal Presaberes y entrega de la activida, PRINCIPIOS BASADOS EN Lo que es Gestion Academica, Entorno de aprendizaje practico a demas Software Recomendado Descargas Visual estudio cajas deherramientas, Entorno de conocimiento Se encuentra Syllabus Enlaces de todo el contenido del curso