WARNING:
JavaScript is turned OFF. None of the links on this concept map will
work until it is reactivated.
If you need help turning JavaScript On, click here.
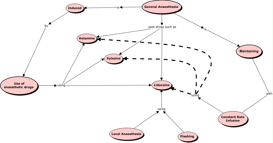
This Concept Map, created with IHMC CmapTools, has information related to: General Anaesthesia, Use of anaesthetic drugs using Lidocaine, General Anaesthesia uses drugs such as Ketamine, General Anaesthesia is Induced, Maintaining with Constant Rate Infusion, Use of anaesthetic drugs using Xylazine, Flashing using Lidocaine, Induced by Use of anaesthetic drugs, Constant Rate Infusion using Ketamine, General Anaesthesia uses drugs such as Xylazine, Constant Rate Infusion using Xylazine, Local Anaesthesia using Lidocaine, General Anaesthesia uses drugs such as Lidocaine, Use of anaesthetic drugs using Ketamine, General Anaesthesia is Maintaining, Constant Rate Infusion using Lidocaine