WARNING:
JavaScript is turned OFF. None of the links on this concept map will
work until it is reactivated.
If you need help turning JavaScript On, click here.
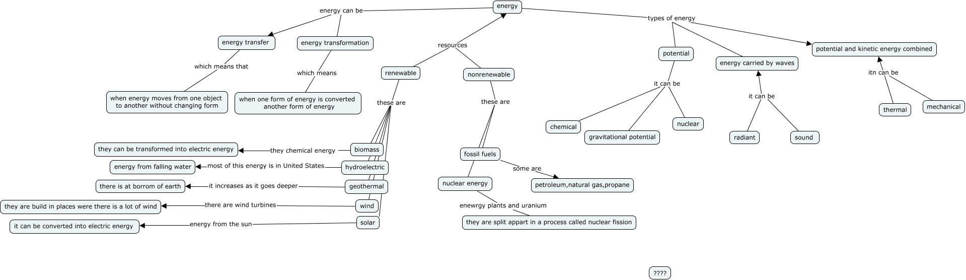
This Concept Map, created with IHMC CmapTools, has information related to: Manuela_Munoz, thermal itn can be potential and kinetic energy combined, biomass they chemical energy they can be transformed into electric energy, renewable resources nonrenewable, renewable resources energy, renewable these are biomass, potential it can be chemical, renewable these are wind, energy energy can be energy transformation, energy types of energy potential and kinetic energy combined, renewable these are geothermal, renewable these are hydroelectric, fossil fuels some are petroleum,natural gas,propane, wind there are wind turbines they are build in places were there is a lot of wind, energy carried by waves types of energy potential and kinetic energy combined, potential it can be nuclear, mechanical itn can be potential and kinetic energy combined, sound it can be energy carried by waves, energy energy can be energy transfer, solar energy from the sun it can be converted into electric energy, nonrenewable these are nuclear energy