WARNING:
JavaScript is turned OFF. None of the links on this concept map will
work until it is reactivated.
If you need help turning JavaScript On, click here.
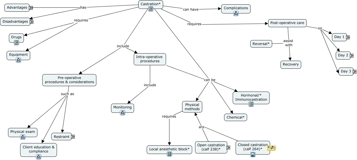
This Concept Map, created with IHMC CmapTools, has information related to: Lab 5 cmap, Post-operative care on Day 1, Castration* can be Physical methods, Intra-operative procedures can be Hormonal/* Immunocastration, Post-operative care on Day 2, Castration* can be Chemical*, Castration* include Pre-operative procedures & considerations, Castration* can be Hormonal/* Immunocastration, Intra-operative procedures can be Physical methods, Intra-operative procedures include Monitoring, Post-operative care assist with Recovery, Reversal* assist with Recovery, Castration* requires Equipment, Physical methods requires Local anesthetic block*, Steers have higher meat quality which means Increased income for the farmer, To promote weight gain and sale price in meat animals therefore Steers have higher meat quality, Castration* include Intra-operative procedures, Intra-operative procedures can be Chemical*, Closed castration (calf 264)* are Physical methods, Castration* requires Post-operative care, Castration* requires Drugs