WARNING:
JavaScript is turned OFF. None of the links on this concept map will
work until it is reactivated.
If you need help turning JavaScript On, click here.
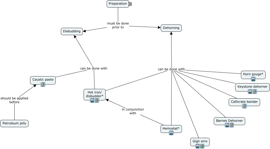
This Concept Map, created with IHMC CmapTools, has information related to: Equipment, Shaver used for Hair removal, Keystone dehorner can be done with Dehorning, Hair removal is a part of Preparation, Hemostat* in conjunction with Hot iron/ disbudder*, Anesthesia uses Needles*, Barnes Dehorner can be done with Dehorning, Preparation must be done prior to Dehorning, Gigli wire can be done with Dehorning, Callicrate bander can be done with Dehorning, Preparation must be done prior to Disbudding, Petroleum jelly should be applied before Caustic paste, Anesthesia uses Syringes*, Hot iron/ disbudder* can be done with Dehorning, Anesthesia is a part of Preparation, Hemostat* can be done with Dehorning, Horn gouge* can be done with Dehorning, Caustic paste can be done with Disbudding, Hot iron/ disbudder* can be done with Disbudding