WARNING:
JavaScript is turned OFF. None of the links on this concept map will
work until it is reactivated.
If you need help turning JavaScript On, click here.
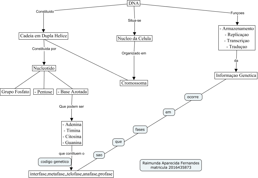
Esse mapa conceitual, produzido no IHMC CmapTools, tem a informação relacionada a: cadeia de dna, Nucleotido Grupo Fosfato, DNA Constituido Cadeia em Dupla Helice, - Base Azotada Que podem ser - Adenina - Timina - Citosina - Guanina, Nucleotido - Pentose, Nucleotido - Base Azotada, DNA Funçoes - Armazenamento - Replicaçao - Transcriçao - Traduçao, Cadeia em Dupla Helice Constituida por Nucleotido, - Armazenamento - Replicaçao - Transcriçao - Traduçao da Informaçao Genetica, Cromossoma Cadeia em Dupla Helice, DNA Situa-se Nucleo da Celula, interfase,metafase,,telofase,anafase,profase Informaçao Genetica, - Adenina - Timina - Citosina - Guanina que contituem o interfase,metafase,,telofase,anafase,profase, Nucleo da Celula Organizado em Cromossoma