WARNING:
JavaScript is turned OFF. None of the links on this concept map will
work until it is reactivated.
If you need help turning JavaScript On, click here.
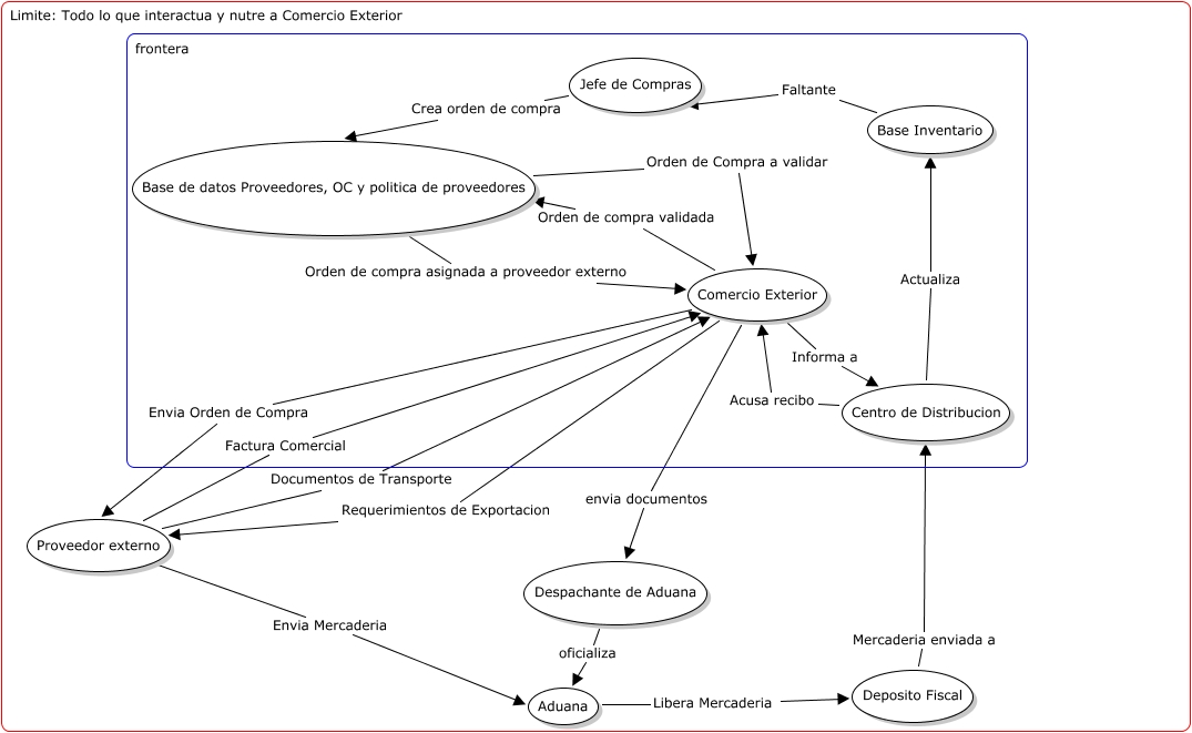
This Concept Map, created with IHMC CmapTools, has information related to: COMEX, Proveedor externo Factura Comercial Comercio Exterior, Centro de Distribucion Acusa recibo Comercio Exterior, Despachante de Aduana oficializa Aduana, Comercio Exterior Informa a Centro de Distribucion, Base de datos Proveedores, OC y politica de proveedores Orden de compra asignada a proveedor externo Comercio Exterior, Aduana Libera Mercaderia Deposito Fiscal, Comercio Exterior Requerimientos de Exportacion Proveedor externo, Deposito Fiscal Mercaderia enviada a Centro de Distribucion, Comercio Exterior Envia Orden de Compra Proveedor externo, Comercio Exterior Orden de compra validada Base de datos Proveedores, OC y politica de proveedores, Base de datos Proveedores, OC y politica de proveedores Orden de Compra a validar Comercio Exterior, Proveedor externo Documentos de Transporte Comercio Exterior, Comercio Exterior envia documentos Despachante de Aduana, Base Inventario Faltante Jefe de Compras, Proveedor externo Envia Mercaderia Aduana, Centro de Distribucion Actualiza Base Inventario, Jefe de Compras Crea orden de compra Base de datos Proveedores, OC y politica de proveedores