WARNING:
JavaScript is turned OFF. None of the links on this concept map will
work until it is reactivated.
If you need help turning JavaScript On, click here.
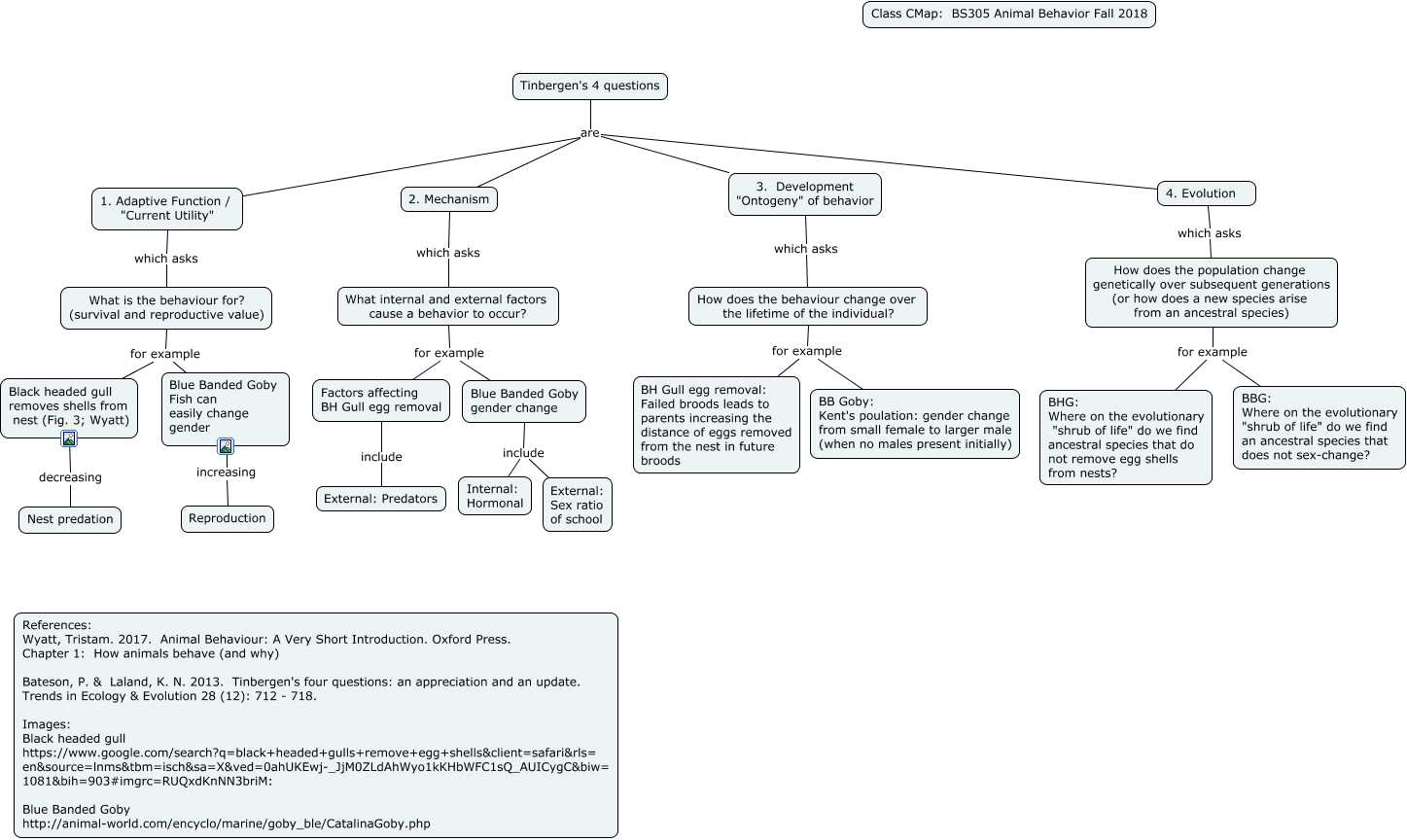
This Concept Map, created with IHMC CmapTools, has information related to: Tinbergen's 4 questions overview 083118 copy, How does the population change genetically over subsequent generations (or how does a new species arise from an ancestral species) for example BHG: Where on the evolutionary "shrub of life" do we find ancestral species that do not remove egg shells from nests?, 3. Development "Ontogeny" of behavior which asks How does the behaviour change over the lifetime of the individual?, 1. Adaptive Function / "Current Utility" which asks What is the behaviour for? (survival and reproductive value), Tinbergen's 4 questions are 4. Evolution, What is the behaviour for? (survival and reproductive value) for example Blue Banded Goby Fish can easily change gender, How does the population change genetically over subsequent generations (or how does a new species arise from an ancestral species) for example BBG: Where on the evolutionary "shrub of life" do we find an ancestral species that does not sex-change?, Black headed gull removes shells from nest (Fig. 3; Wyatt) decreasing Nest predation, How does the behaviour change over the lifetime of the individual? for example BB Goby: Kent's poulation: gender change from small female to larger male (when no males present initially), Blue Banded Goby gender change include External: Sex ratio of school, What internal and external factors cause a behavior to occur? for example Factors affecting BH Gull egg removal, How does the behaviour change over the lifetime of the individual? for example BH Gull egg removal: Failed broods leads to parents increasing the distance of eggs removed from the nest in future broods, Tinbergen's 4 questions are 1. Adaptive Function / "Current Utility", Blue Banded Goby Fish can easily change gender increasing Reproduction, Factors affecting BH Gull egg removal include External: Predators, Tinbergen's 4 questions are 2. Mechanism, What internal and external factors cause a behavior to occur? for example Blue Banded Goby gender change, Blue Banded Goby gender change include Internal: Hormonal, Tinbergen's 4 questions are 3. Development "Ontogeny" of behavior, What is the behaviour for? (survival and reproductive value) for example Black headed gull removes shells from nest (Fig. 3; Wyatt), 2. Mechanism which asks What internal and external factors cause a behavior to occur?