WARNING:
JavaScript is turned OFF. None of the links on this concept map will
work until it is reactivated.
If you need help turning JavaScript On, click here.
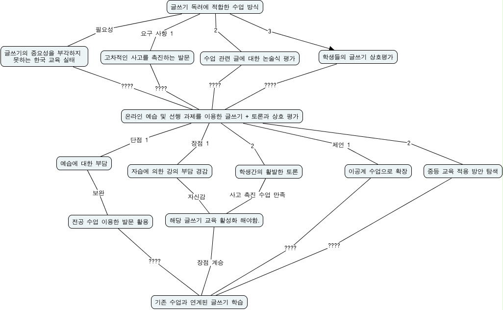
This Concept Map, created with IHMC CmapTools, has information related to: 0724_2, 온라인 예습 및 선행 과제를 이용한 글쓰기 + 토론과 상호 평가 제언 1 이공계 수업으로 확장, 고차적인 사고를 촉진하는 발문 ???? 온라인 예습 및 선행 과제를 이용한 글쓰기 + 토론과 상호 평가, 글쓰기 독려에 적합한 수업 방식 요구 사항 1 고차적인 사고를 촉진하는 발문, 글쓰기의 중요성을 부각하지 못하는 한국 교육 실태 ???? 온라인 예습 및 선행 과제를 이용한 글쓰기 + 토론과 상호 평가, 온라인 예습 및 선행 과제를 이용한 글쓰기 + 토론과 상호 평가 2 학생간의 활발한 토론, 온라인 예습 및 선행 과제를 이용한 글쓰기 + 토론과 상호 평가 장점 1 자습에 의한 강의 부담 경감, 예습에 대한 부담 보완 전공 수업 이용한 발문 활용, 글쓰기 독려에 적합한 수업 방식 필요성 글쓰기의 중요성을 부각하지 못하는 한국 교육 실태, 학생들의 글쓰기 상호평가 ???? 온라인 예습 및 선행 과제를 이용한 글쓰기 + 토론과 상호 평가, 자습에 의한 강의 부담 경감 자신감 해당 글쓰기 교육 활성화 해야함., 글쓰기 독려에 적합한 수업 방식 2 수업 관련 글에 대한 논술식 평가, 전공 수업 이용한 발문 활용 ???? 기존 수업과 연계된 글쓰기 학습, 온라인 예습 및 선행 과제를 이용한 글쓰기 + 토론과 상호 평가 단점 1 예습에 대한 부담, 수업 관련 글에 대한 논술식 평가 ???? 온라인 예습 및 선행 과제를 이용한 글쓰기 + 토론과 상호 평가, 중등 교육 적용 방안 탐색 ???? 기존 수업과 연계된 글쓰기 학습, 학생간의 활발한 토론 사고 촉진 수업 만족 해당 글쓰기 교육 활성화 해야함., 해당 글쓰기 교육 활성화 해야함. 장점 계승 기존 수업과 연계된 글쓰기 학습, 글쓰기 독려에 적합한 수업 방식 3 학생들의 글쓰기 상호평가, 온라인 예습 및 선행 과제를 이용한 글쓰기 + 토론과 상호 평가 2 중등 교육 적용 방안 탐색, 이공계 수업으로 확장 ???? 기존 수업과 연계된 글쓰기 학습