WARNING:
JavaScript is turned OFF. None of the links on this concept map will
work until it is reactivated.
If you need help turning JavaScript On, click here.
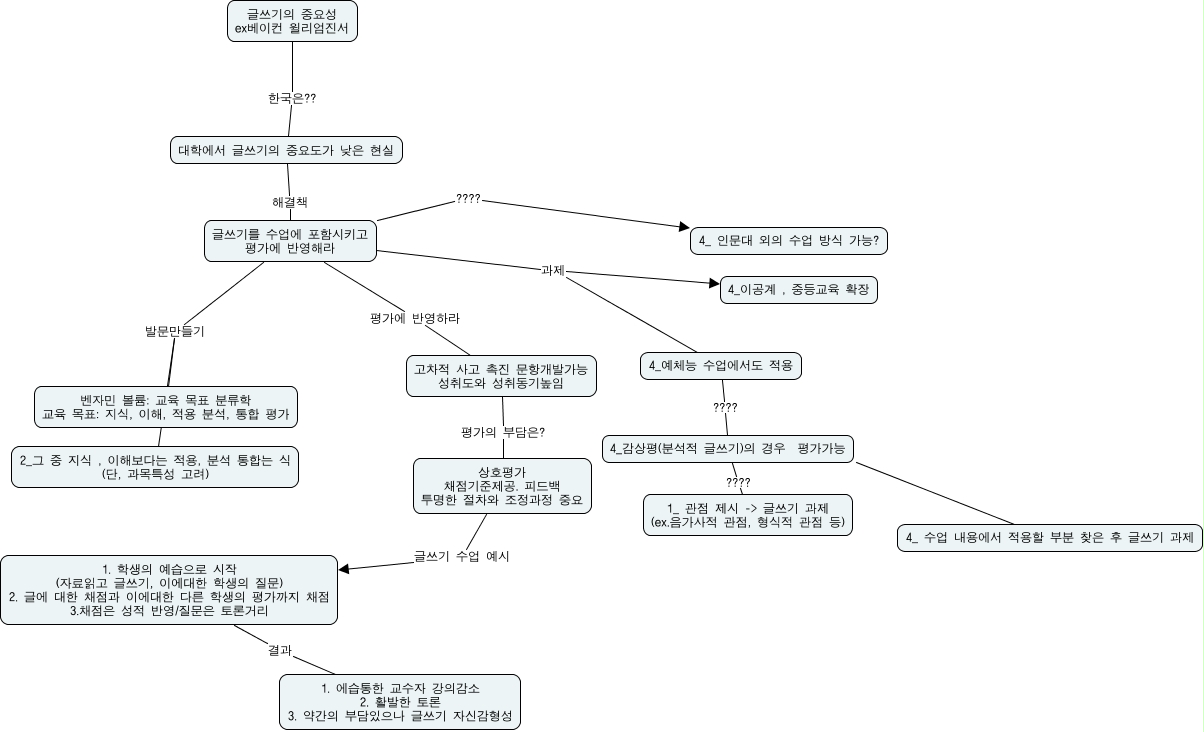
This Concept Map, created with IHMC CmapTools, has information related to: cps1_2, 글쓰기를 수업에 포함시키고 평가에 반영해라 발문만들기 2_그 중 지식 , 이해보다는 적용, 분석 통합는 식 (단, 과목특성 고려), 글쓰기를 수업에 포함시키고 평가에 반영해라 평가에 반영하라 고차적 사고 촉진 문항개발가능 성취도와 성취동기높임, 4_감상평(분석적 글쓰기)의 경우 평가가능 ???? 1_ 관점 제시 -> 글쓰기 과제 (ex.음가사적 관점, 형식적 관점 등), 글쓰기를 수업에 포함시키고 평가에 반영해라 ???? 4_ 인문대 외의 수업 방식 가능?, 글쓰기를 수업에 포함시키고 평가에 반영해라 과제 4_이공계 , 중등교육 확장, 4_예체능 수업에서도 적용 ???? 4_감상평(분석적 글쓰기)의 경우 평가가능, 대학에서 글쓰기의 중요도가 낮은 현실 해결책 글쓰기를 수업에 포함시키고 평가에 반영해라, 1. 학생의 예습으로 시작 (자료읽고 글쓰기, 이에대한 학생의 질문) 2. 글에 대한 채점과 이에대한 다른 학생의 평가까지 채점 3.채점은 성적 반영/질문은 토론거리 결과 1. 에습통한 교수자 강의감소 2. 활발한 토론 3. 약간의 부담있으나 글쓰기 자신감형성, 4_감상평(분석적 글쓰기)의 경우 평가가능 ???? 4_ 수업 내용에서 적용할 부분 찾은 후 글쓰기 과제, 고차적 사고 촉진 문항개발가능 성취도와 성취동기높임 평가의 부담은? 상호평가 채점기준제공. 피드백 투명한 절차와 조정과정 중요, 글쓰기를 수업에 포함시키고 평가에 반영해라 발문만들기 벤자민 볼륨: 교육 목표 분류학 교육 목표: 지식, 이해, 적용 분석, 통합 평가, 상호평가 채점기준제공. 피드백 투명한 절차와 조정과정 중요 글쓰기 수업 예시 1. 학생의 예습으로 시작 (자료읽고 글쓰기, 이에대한 학생의 질문) 2. 글에 대한 채점과 이에대한 다른 학생의 평가까지 채점 3.채점은 성적 반영/질문은 토론거리, 글쓰기를 수업에 포함시키고 평가에 반영해라 과제 4_예체능 수업에서도 적용, 글쓰기의 중요성 ex베이컨 윌리엄진서 한국은?? 대학에서 글쓰기의 중요도가 낮은 현실