WARNING:
JavaScript is turned OFF. None of the links on this concept map will
work until it is reactivated.
If you need help turning JavaScript On, click here.
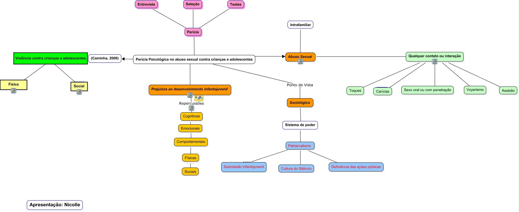
Esse mapa conceitual, produzido no IHMC CmapTools, tem a informação relacionada a: Perícia psicológica e abuso sexual, Qualquer contato ou interação ???? Toques, Patriarcalismo ???? ????, Patriarcalismo ???? ????, Sistema de poder ???? Patriarcalismo, Perícia ???? Entrevista, Emocionais ???? Cognitivas, Patriarcalismo ???? ????, Emocionais ???? Comportamentais, Qualquer contato ou interação ???? ????, Perícia Psicológica no abuso sexual contra crianças e adolescentes Ponto de Vista Sociológico, Perícia ???? Seleção, Perícia ???? Testes, Qualquer contato ou interação ???? Voyerismo, Perícia Psicológica no abuso sexual contra crianças e adolescentes ???? Perícia, Qualquer contato ou interação ???? Sexo oral ou com penetração, Violência contra crianças e adolescentes ???? ????, Físicas ???? Sociais, Perícia Psicológica no abuso sexual contra crianças e adolescentes ???? (Caminha, 2000), Comportamentais ???? Físicas, Prejuízos ao desenvolvimento infantojuvenil Repercussões Cognitivas