WARNING:
JavaScript is turned OFF. None of the links on this concept map will
work until it is reactivated.
If you need help turning JavaScript On, click here.
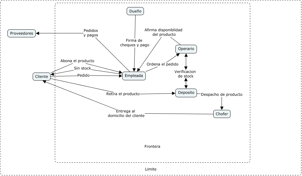
Este Cmap, tiene información relacionada con: EJ3, Dueño Firma de cheques y pago Empleada, Empleada Pedidos y pagos Proveedores, Cliente Pedido Empleada, Chofer Entrega al domicilio del cliente Cliente, Empleada Sin stock Cliente, Empleada Ordena el pedido Operario, Cliente Abona el producto Empleada, Deposito Despacho de producto Chofer, Cliente Retira el producto Deposito, Deposito Verificacion de stock Operario, Operario Afirma disponiblidad del producto Empleada