WARNING:
JavaScript is turned OFF. None of the links on this concept map will
work until it is reactivated.
If you need help turning JavaScript On, click here.
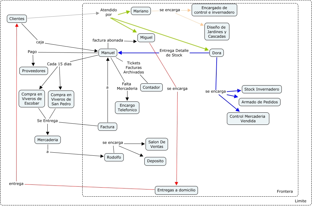
This Concept Map, created with IHMC CmapTools, has information related to: Vivero, Miguel se encarga Entregas a domicilio, Mariano se encarga Diseño de Jardines y Cascadas, Compra en Viveros de Escobar Se Entrega Compra en Viveros de San Pedro, Manuel Cada 15 dias Compra en Viveros de San Pedro, Compra en Viveros de Escobar Se Entrega Factura, Manuel Falta Mercaderia Encargo Telefonico, Mariano se encarga Encargado de control e invernadero, Rodolfo se encarga Deposito, Clientes Atendido por Mariano, Manuel Tickets Facturas Archivadas Contador, Dora se encarga Stock Invernadero, Clientes caja Manuel, Mercaderia a Rodolfo, Manuel Pago Proveedores, Dora se encarga Armado de Pedidos, Entregas a domicilio entrega Clientes, Rodolfo se encarga Salon De Ventas, Manuel factura abonada Miguel, Manuel Cada 15 dias Compra en Viveros de Escobar, Clientes Atendido por Dora