WARNING:
JavaScript is turned OFF. None of the links on this concept map will
work until it is reactivated.
If you need help turning JavaScript On, click here.
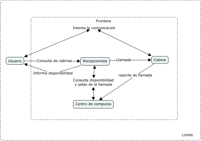
Este Cmap, tiene información relacionada con: Telefonica ej2, Recepcionista Informa disponibilidad Usuario, Usuario Consulta de cabinas Recepcionista, Usuario Intenta la comunicacion Cabina, Cabina reporte de llamada Centro de computos, Recepcionista Llamada Cabina, Recepcionista Consulta disponibilidad y saldo de la llamada Centro de computos