WARNING:
JavaScript is turned OFF. None of the links on this concept map will
work until it is reactivated.
If you need help turning JavaScript On, click here.
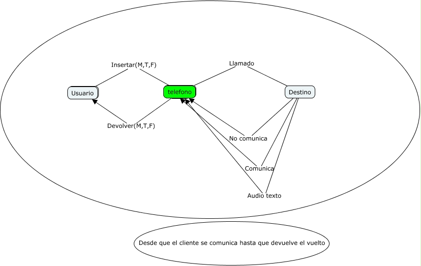
Este Cmap, tiene información relacionada con: tptelefono, Destino No comunica telefono, Destino Comunica telefono, telefono Devolver(M,T,F) Usuario, telefono Llamado Destino, telefono Insertar(M,T,F) Usuario, Destino Audio texto ????