WARNING:
JavaScript is turned OFF. None of the links on this concept map will
work until it is reactivated.
If you need help turning JavaScript On, click here.
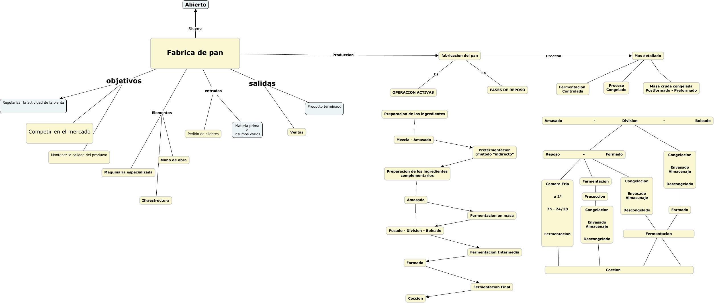
This Concept Map, created with IHMC CmapTools, has information related to: Mapa Conceptual TGS, Precoccion ???? Congelacion Envasado Almacenaje Descongelado, Fabrica de pan Elementos Mano de obra, Fermentacion Final Coccion, Fermentacion ???? Coccion, Fabrica de pan objetivos Mantener la calidad del producto, Pesado - Division - Boleado Fermentacion Intermedia, Congelacion Envasado Almacenaje Descongelado ???? Fermentacion, Reposo - Formado ???? Camara Fria a 2° 7h - 24/28 Fermentacion, Fabrica de pan salidas Ventas, Fermentacion ???? Precoccion, Pedido de clientes entradas Materia prima e insumos varios, Congelacion Envasado Almacenaje Descongelado ???? Coccion, fabricacion del pan Proceso Mas detallado, Fabrica de pan Elementos Ifraestructura, Fermentacion en masa Pesado - Division - Boleado, Fermentacion ???? Coccion, Preparacion de los ingredientes Mezcla - Amasado, Fabrica de pan Produccion fabricacion del pan, Mas detallado Proceso Congelado, Amasado - Division - Boleado Congelacion Envasado Almacenaje Descongelado