WARNING:
JavaScript is turned OFF. None of the links on this concept map will
work until it is reactivated.
If you need help turning JavaScript On, click here.
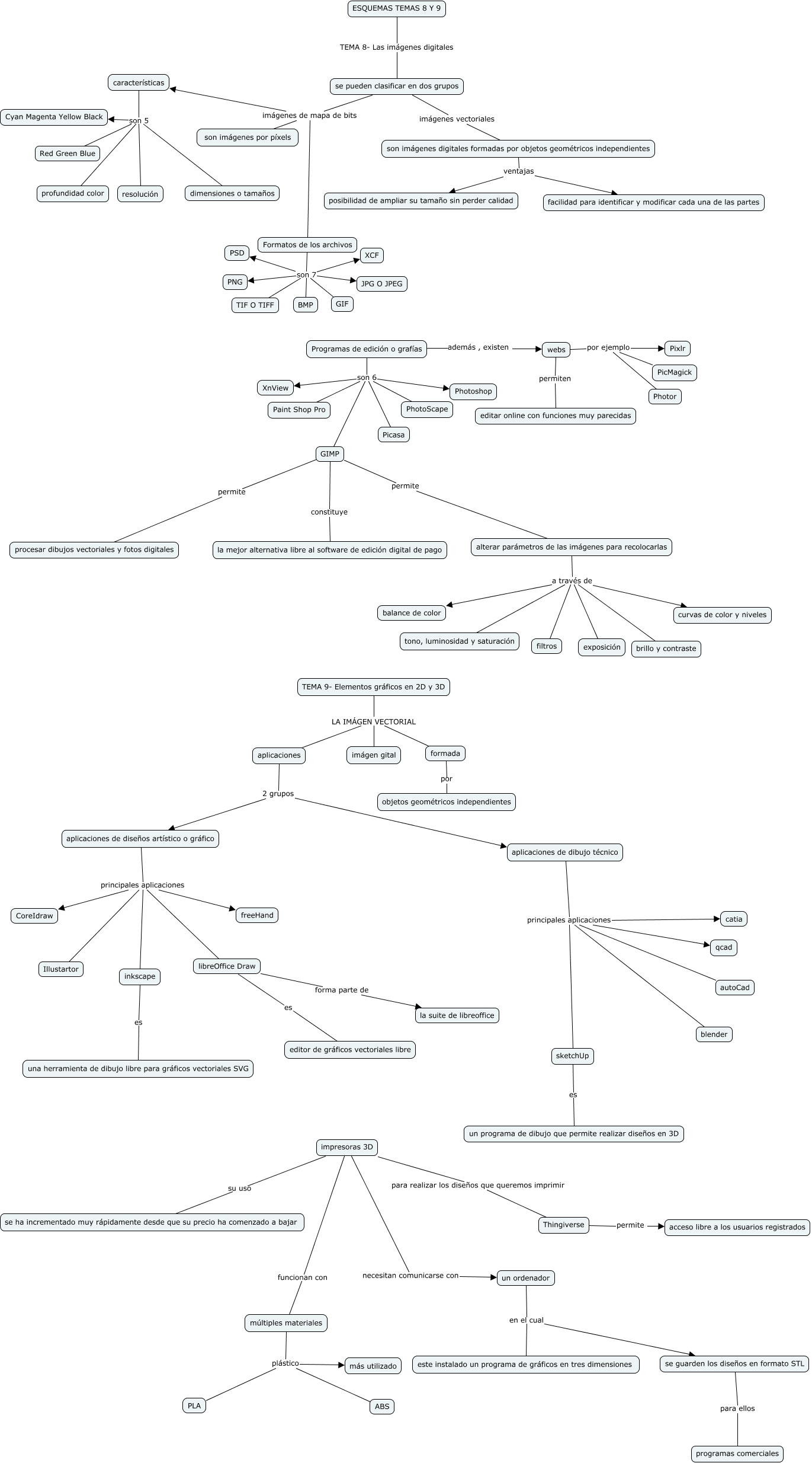
Este Cmap, tiene información relacionada con: esquemas temas 8 y 9, aplicaciones de dibujo técnico principales aplicaciones autoCad, webs por ejemplo Photor, libreOffice Draw es editor de gráficos vectoriales libre, aplicaciones de dibujo técnico principales aplicaciones blender, se guarden los diseños en formato STL para ellos programas comerciales, Formatos de los archivos son 7 BMP, TEMA 9- Elementos gráficos en 2D y 3D LA IMÁGEN VECTORIAL formada, Programas de edición o grafías son 6 XnView, aplicaciones de diseños artístico o gráfico principales aplicaciones libreOffice Draw, Formatos de los archivos son 7 XCF, aplicaciones 2 grupos aplicaciones de diseños artístico o gráfico, webs por ejemplo Pixlr, múltiples materiales plástico ABS, Formatos de los archivos son 7 PNG, formada por objetos geométricos independientes, GIMP constituye la mejor alternativa libre al software de edición digital de pago, alterar parámetros de las imágenes para recolocarlas a través de balance de color, TEMA 9- Elementos gráficos en 2D y 3D LA IMÁGEN VECTORIAL aplicaciones, un ordenador en el cual este instalado un programa de gráficos en tres dimensiones, se pueden clasificar en dos grupos imágenes de mapa de bits Formatos de los archivos