WARNING:
JavaScript is turned OFF. None of the links on this concept map will
work until it is reactivated.
If you need help turning JavaScript On, click here.
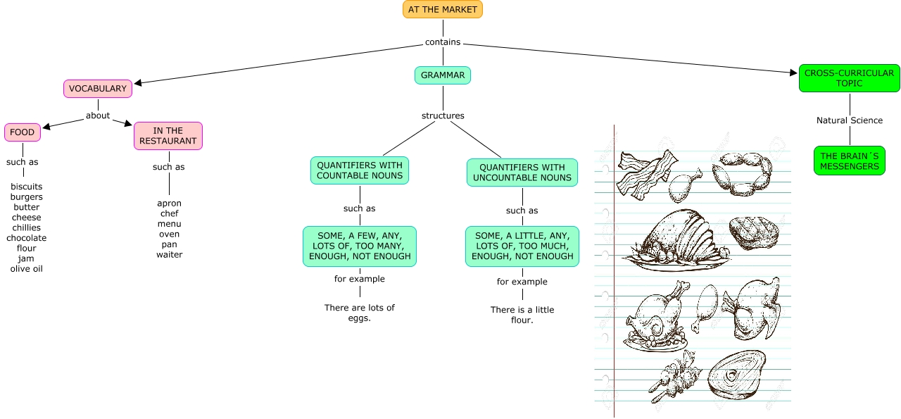
Este Cmap, tiene información relacionada con: AT THE MARKET_Irene y Santiago, FOOD such as biscuits burgers butter cheese chillies chocolate flour jam olive oil, VOCABULARY about IN THE RESTAURANT, AT THE MARKET contains GRAMMAR, SOME, A FEW, ANY, LOTS OF, TOO MANY, ENOUGH, NOT ENOUGH for example There are lots of eggs., GRAMMAR structures QUANTIFIERS WITH COUNTABLE NOUNS, SOME, A LITTLE, ANY, LOTS OF, TOO MUCH, ENOUGH, NOT ENOUGH for example There is a little flour., QUANTIFIERS WITH UNCOUNTABLE NOUNS such as SOME, A LITTLE, ANY, LOTS OF, TOO MUCH, ENOUGH, NOT ENOUGH, QUANTIFIERS WITH COUNTABLE NOUNS such as SOME, A FEW, ANY, LOTS OF, TOO MANY, ENOUGH, NOT ENOUGH, IN THE RESTAURANT such as apron chef menu oven pan waiter, AT THE MARKET contains VOCABULARY, AT THE MARKET contains CROSS-CURRICULAR TOPIC, GRAMMAR structures QUANTIFIERS WITH UNCOUNTABLE NOUNS, VOCABULARY about FOOD, CROSS-CURRICULAR TOPIC Natural Science THE BRAIN´S MESSENGERS