WARNING:
JavaScript is turned OFF. None of the links on this concept map will
work until it is reactivated.
If you need help turning JavaScript On, click here.
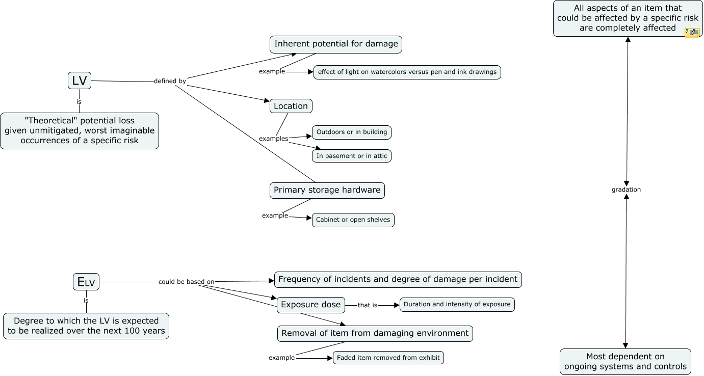
This Concept Map, created with IHMC CmapTools, has information related to: LV and Elv, Exposure dose that is Duration and intensity of exposure, Inherent potential for damage example effect of light on watercolors versus pen and ink drawings, LV defined by Primary storage hardware, Location examples In basement or in attic, ELV could be based on Exposure dose, Removal of item from damaging environment example Faded item removed from exhibit, Location examples Outdoors or in building, All aspects of an item that could be affected by a specific risk are completely affected gradation Most dependent on ongoing systems and controls, ELV is Degree to which the LV is expected to be realized over the next 100 years, Primary storage hardware example Cabinet or open shelves, ELV could be based on Removal of item from damaging environment, ELV could be based on Frequency of incidents and degree of damage per incident, LV defined by Inherent potential for damage, LV is "Theoretical" potential loss given unmitigated, worst imaginable occurrences of a specific risk, LV defined by Location