WARNING:
JavaScript is turned OFF. None of the links on this concept map will
work until it is reactivated.
If you need help turning JavaScript On, click here.
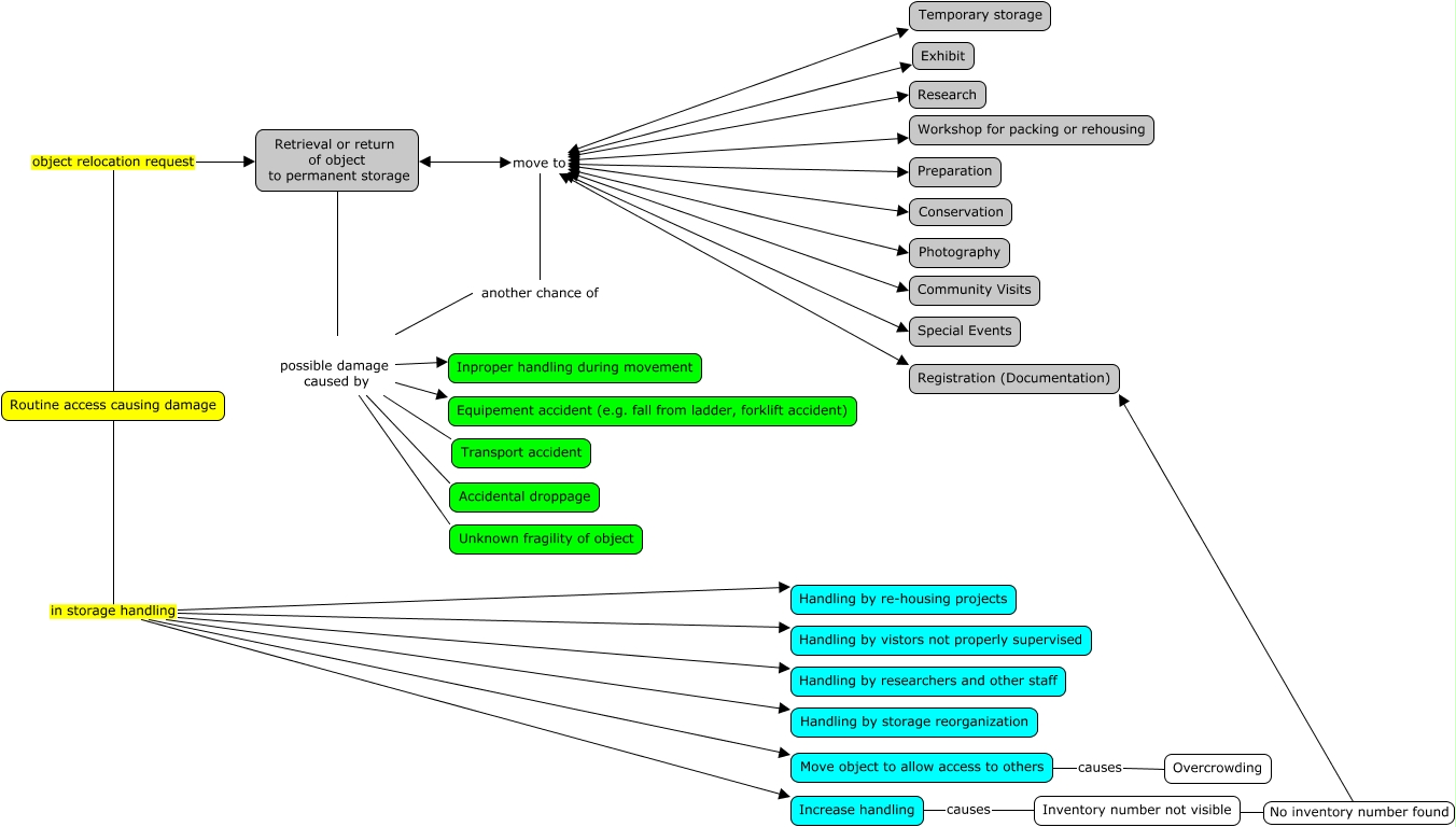
This Concept Map, created with IHMC CmapTools, has information related to: Tinisha - Routine access causing damage, Retrieval or return of object to permanent storage possible damage caused by Equipement accident (e.g. fall from ladder, forklift accident), Retrieval or return of object to permanent storage move to Community Visits, another chance of possible damage caused by Equipement accident (e.g. fall from ladder, forklift accident), Routine access causing damage in storage handling Increase handling, Routine access causing damage in storage handling Handling by re-housing projects, another chance of possible damage caused by Unknown fragility of object, Routine access causing damage object relocation request Retrieval or return of object to permanent storage, Retrieval or return of object to permanent storage move to Conservation, Routine access causing damage in storage handling Handling by researchers and other staff, Retrieval or return of object to permanent storage move to Registration, Retrieval or return of object to permanent storage move to Temporary storage, Retrieval or return of object to permanent storage move to Preparation, Retrieval or return of object to permanent storage possible damage caused by Unknown fragility of object, Retrieval or return of object to permanent storage move to Research, Routine access causing damage in storage handling Move object to allow access to others, another chance of possible damage caused by Transport accident, Inventory number not visible No inventory number found Registration (Documentation), Retrieval or return of object to permanent storage possible damage caused by Transport accident, Retrieval or return of object to permanent storage move to another chance of, Retrieval or return of object to permanent storage move to Workshop for packing or rehousing