WARNING:
JavaScript is turned OFF. None of the links on this concept map will
work until it is reactivated.
If you need help turning JavaScript On, click here.
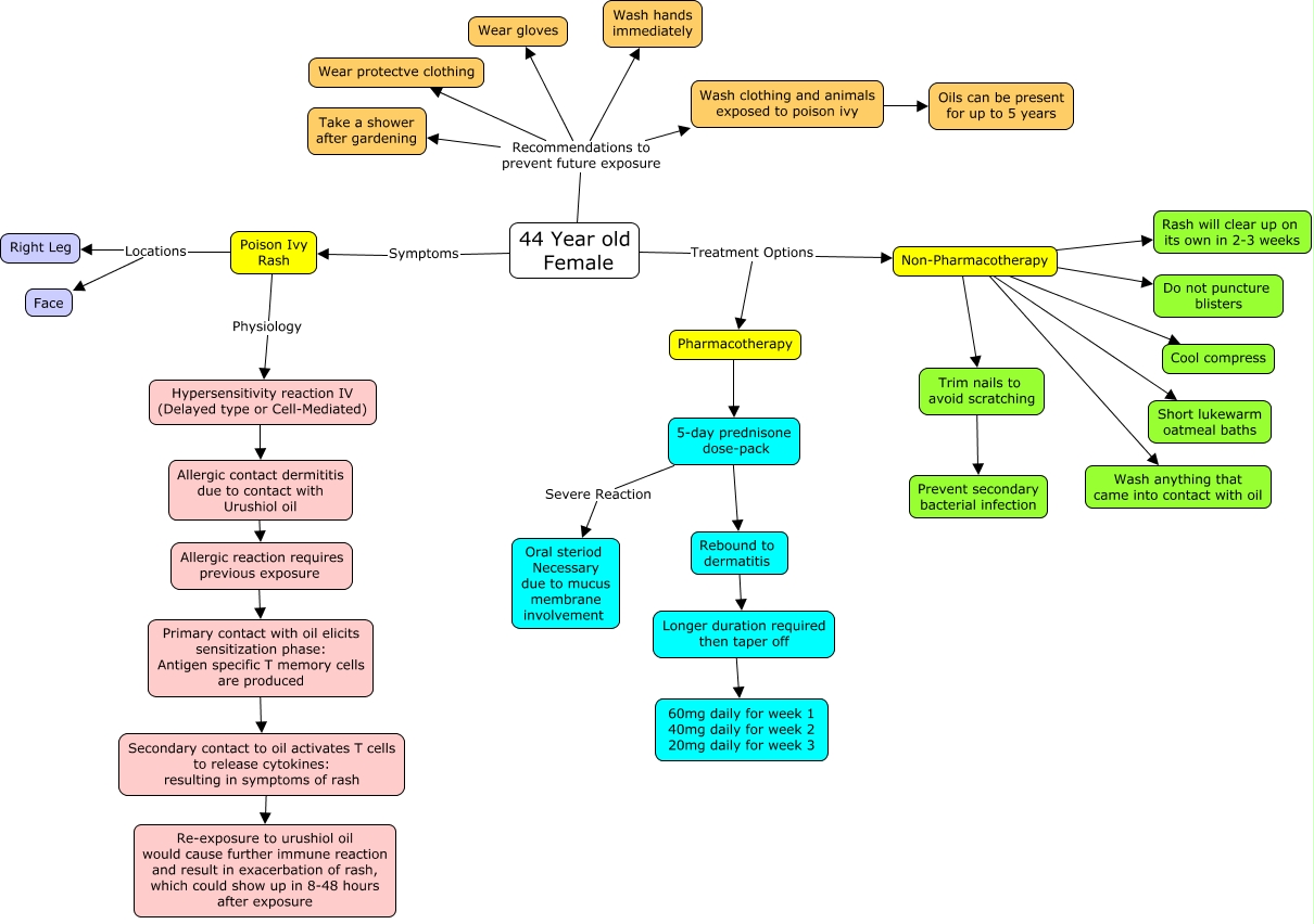
This Concept Map, created with IHMC CmapTools, has information related to: Poison Ivy, Non-Pharmacotherapy ???? Do not puncture blisters, 5-day prednisone dose-pack ???? Rebound to dermatitis, Allergic contact dermititis due to contact with Urushiol oil ???? Allergic reaction requires previous exposure, Secondary contact to oil activates T cells to release cytokines: resulting in symptoms of rash ???? Re-exposure to urushiol oil would cause further immune reaction and result in exacerbation of rash, which could show up in 8-48 hours after exposure, 44 Year old Female Treatment Options Pharmacotherapy, Poison Ivy Rash Locations Right Leg, Non-Pharmacotherapy ???? Rash will clear up on its own in 2-3 weeks, 44 Year old Female Recommendations to prevent future exposure Take a shower after gardening, 44 Year old Female Recommendations to prevent future exposure Wear gloves, 44 Year old Female Symptoms Poison Ivy Rash, Wash clothing and animals exposed to poison ivy ???? Oils can be present for up to 5 years, 5-day prednisone dose-pack Severe Reaction Oral steriod Necessary due to mucus membrane involvement, Allergic reaction requires previous exposure ???? Primary contact with oil elicits sensitization phase: Antigen specific T memory cells are produced, 44 Year old Female Recommendations to prevent future exposure Wash clothing and animals exposed to poison ivy, Poison Ivy Rash Physiology Hypersensitivity reaction IV (Delayed type or Cell-Mediated), Non-Pharmacotherapy ???? Short lukewarm oatmeal baths, 44 Year old Female Recommendations to prevent future exposure Wear protectve clothing, Longer duration required then taper off ???? 60mg daily for week 1 40mg daily for week 2 20mg daily for week 3, Pharmacotherapy ???? 5-day prednisone dose-pack, Hypersensitivity reaction IV (Delayed type or Cell-Mediated) ???? Allergic contact dermititis due to contact with Urushiol oil