WARNING:
JavaScript is turned OFF. None of the links on this concept map will
work until it is reactivated.
If you need help turning JavaScript On, click here.
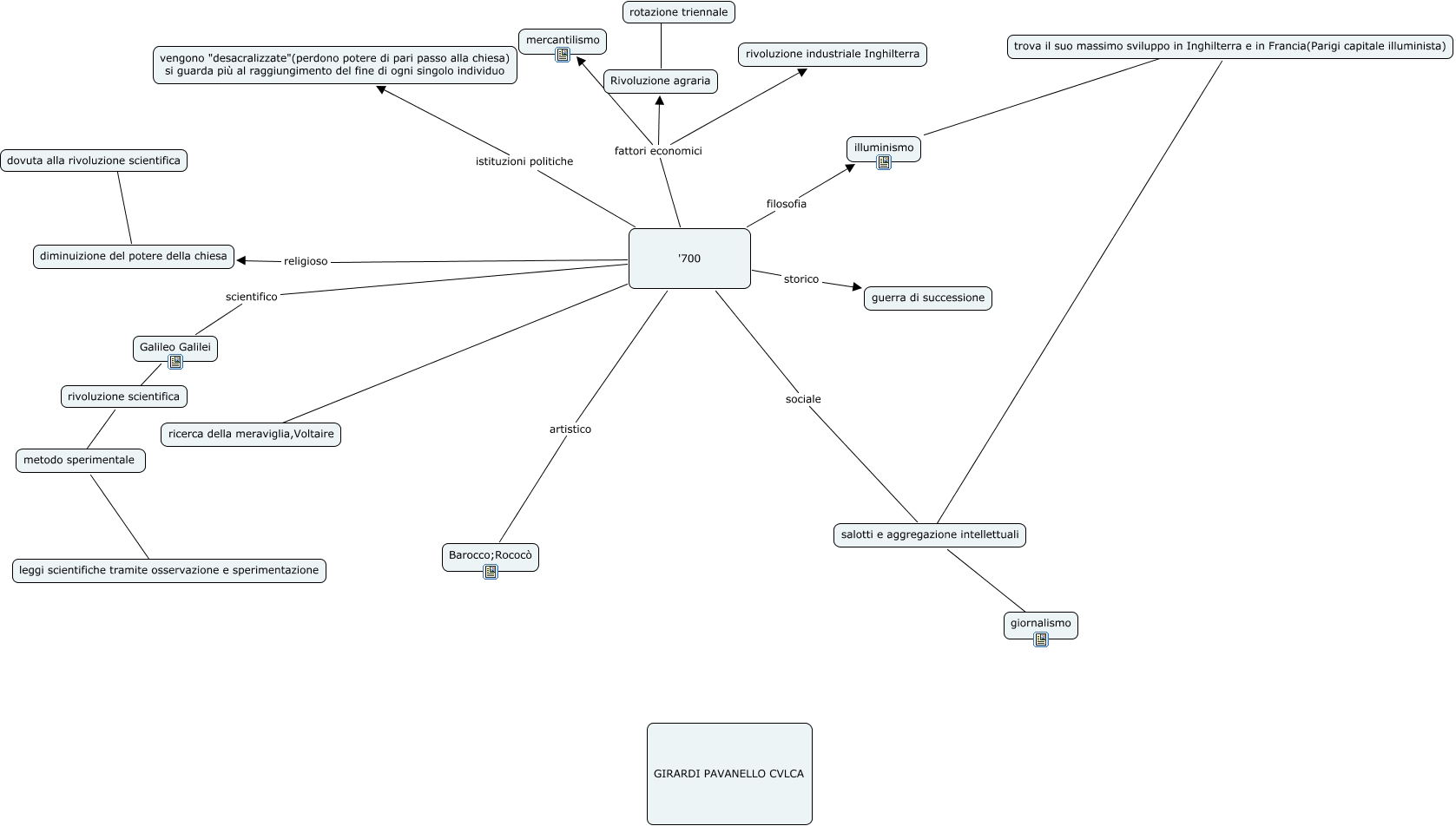
Questa Cmap, creata con IHMC CmapTools, contiene informazioni relative a: Senza titolo 1, '700 fattori economici mercantilismo, diminuizione del potere della chiesa ???? dovuta alla rivoluzione scientifica, trova il suo massimo sviluppo in Inghilterra e in Francia(Parigi capitale illuminista) ???? salotti e aggregazione intellettuali, '700 sociale salotti e aggregazione intellettuali, '700 scientifico Galileo Galilei, Galileo Galilei ???? rivoluzione scientifica, Rivoluzione agraria ???? rotazione triennale, illuminismo ???? trova il suo massimo sviluppo in Inghilterra e in Francia(Parigi capitale illuminista), '700 fattori economici Rivoluzione agraria, '700 filosofia illuminismo, rivoluzione scientifica ???? metodo sperimentale, '700 artistico Barocco;Rococò, '700 storico guerra di successione, '700 religioso diminuizione del potere della chiesa, '700 ???? ricerca della meraviglia,Voltaire, '700 fattori economici rivoluzione industriale Inghilterra, salotti e aggregazione intellettuali ???? giornalismo, metodo sperimentale ???? leggi scientifiche tramite osservazione e sperimentazione, '700 istituzioni politiche vengono "desacralizzate"(perdono potere di pari passo alla chiesa) si guarda più al raggiungimento del fine di ogni singolo individuo