WARNING:
JavaScript is turned OFF. None of the links on this concept map will
work until it is reactivated.
If you need help turning JavaScript On, click here.
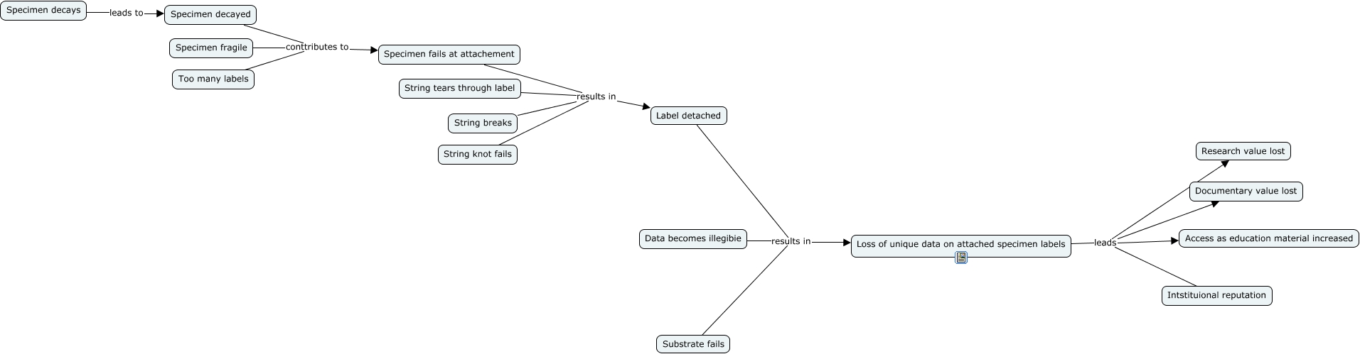
This Concept Map, created with IHMC CmapTools, has information related to: Loss of unique data fr9om specimen labels, Label detached results in Loss of unique data on attached specimen labels, Data becomes illegibie results in Loss of unique data on attached specimen labels, String tears through label results in Label detached, Substrate fails results in Loss of unique data on attached specimen labels, String knot fails results in Label detached, Loss of unique data on attached specimen labels leads Intstituional reputation, Loss of unique data on attached specimen labels leads Access as education material increased, Specimen decays leads to Specimen decayed, Specimen fragile conttributes to Specimen fails at attachement, Specimen fails at attachement results in Label detached, Loss of unique data on attached specimen labels leads Research value lost, String breaks results in Label detached, Loss of unique data on attached specimen labels leads Documentary value lost, Specimen decayed conttributes to Specimen fails at attachement, Too many labels conttributes to Specimen fails at attachement