WARNING:
JavaScript is turned OFF. None of the links on this concept map will
work until it is reactivated.
If you need help turning JavaScript On, click here.
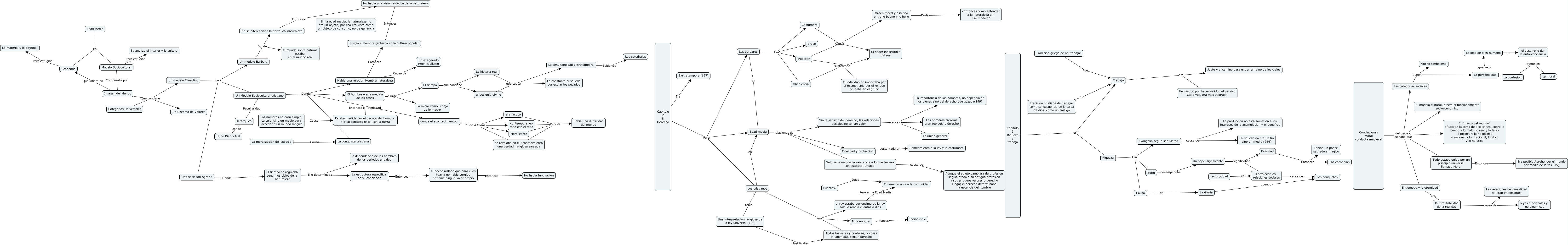
Este Cmap, tiene información relacionada con: GURIEVICH, el designio divino que causa La simultaneidad extratemporal, El tiempo que contiene La historia real, El tiempo que contiene el designio divino, Evangelio segun san Mateo causa de La riqueza no era un fin sino un medio (244), Imagen del Mundo Que contiene Un modelo Filosofico, Felicidad Entonces Las escondian, Una sociedad Agraria Donde El tiempo se regulaba segun los ciclos de la naturaleza, Modelo Sociocultural Compuesta por Imagen del Mundo, el desarrollo de la auto-conciencia ejemplos La confesion, Un papel significante Significaban Fortalecer las relaciones sociales, Trabajo era Un castigo por haber salido del paraiso Cada vez, era mas valorado, Capitulo 3 Riqueza y trabajo es Riqueza, La simultaneidad extratemporal Evidencia Las catedrales, Orden moral y estetico entre lo bueno y lo bello Duda ¿Entonces como entender a la naturaleza en ese modelo?, donde el acontecimiento; Son 4 Cosas se revelaba en el Acontecimiento una verdad religiosa sagrada, Edad Media Es Modelo Sociocultural, Un Modelo Sociocultural cristiano Donde donde el acontecimiento;, tradicion Causa El poder indiscutible del rey, Concluciones moral conducta medieval del trabajo se sabe que El tiempoo y la eternidad, Sin la sansion del derecho, las relaciones sociales no tenian valor causa de Las primeras carreras eran teologia y derecho