WARNING:
JavaScript is turned OFF. None of the links on this concept map will
work until it is reactivated.
If you need help turning JavaScript On, click here.
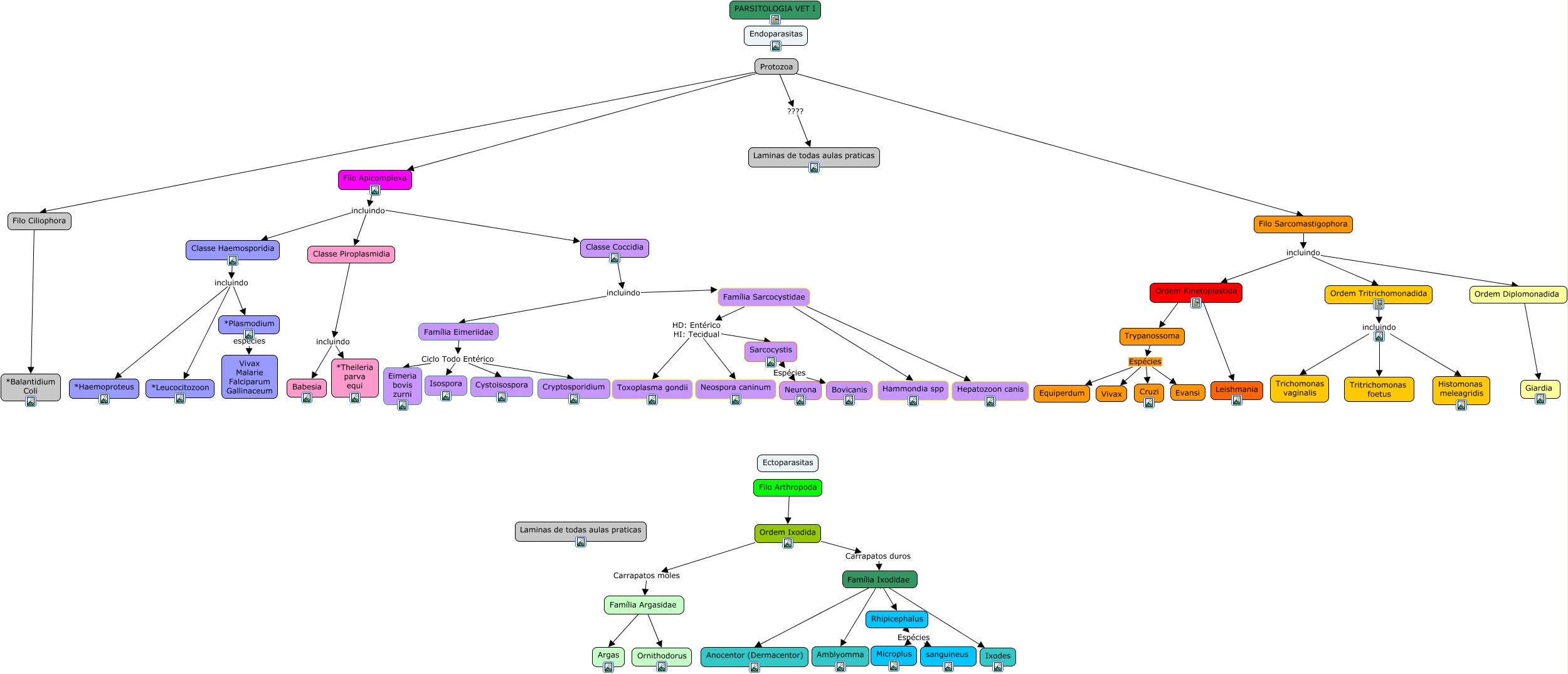
Este Cmap, tiene información relacionada con: PROJETO P1, Trypanossoma Espécies Vivax, Ordem Kinetoplastida Leishmania, Família Ixodidae ???? Ixodes, Família Sarcocystidae ???? Hepatozoon canis, Filo Apicomplexa incluindo Classe Haemosporidia, Família Argasidae ???? Ornithodorus, Filo Sarcomastigophora incluindo Ordem Diplomonadida, Família Argasidae ???? Argas, Trypanossoma Espécies Evansi, Rhipicephalus Espécies Microplus, Família Sarcocystidae ???? Hammondia spp, Família Sarcocystidae HD: Entérico HI: Tecidual Toxoplasma gondii, Ordem Kinetoplastida Trypanossoma, Ordem Tritrichomonadida incluindo Trichomonas vaginalis, Ordem Ixodida Carrapatos duros Família Ixodidae, Família Eimeriidae Ciclo Todo Entérico Isospora, Família Ixodidae ???? Amblyomma, Classe Piroplasmidia incluindo *Theileria parva equi, Protozoa ???? Filo Sarcomastigophora, Família Eimeriidae Ciclo Todo Entérico Eimeria bovis zurni